Web3, Blockchain, Bitcoin e Altcoins
Bitcoin é uma bolha ?
É verdade que algumas pessoas compram bitcoins como forma de investimento especulativo com o objetivo de grandes retornos, isso não significa que a bitcoin seja uma bolha. As bolhas são ciclos económicos caracterizados por altas insustentáveis no valor de mercado. Elas acabam por estourar quando os investidores percebem que os preços estão muito mais altos do que o valor fundamental de um ativo. A Bitcoin costuma ser comparada com uma famosa bolha especulativa: a "bolha das tulipas", que aconteceu na Holanda do século XVII. Em 1637, os especuladores fizeram o preço de algumas variedades de tulipa ficar 26 vezes mais alto. A bolha durou seis meses, estourou, e o mercado nunca mais atingiu os mesmos níveis.
Realidade
A Bitcoin passou por vários ciclos de preço ao longo de 14 anos e sempre recuperou, este ano está a recuperar mais uma vez. Como acontece com qualquer tecnologia nova, os ciclos de alta e de baixa são de se esperar. Por exemplo, no fim da era dotcom nos anos 1990, as ações da Amazon caíram de US$ 100 para US$ 5, mas a empresa passou a ser uma das mais valiosas do mundo nas décadas seguintes. Alguns grandes investidores de Bitcoin acreditam que as oscilações da cripto moeda formam um padrão típico dos mercados jovens. Segundo eles, a Bitcoin terá grandes altas e quedas, com pequenas oscilações e durações mais longas entre elas até que, em algum momento do futuro, ela consiga uma estabilidade relativa. Mas só o tempo dirá se isso é verdade.
Realidade
A Bitcoin passou por vários ciclos de preço ao longo de 14 anos e sempre recuperou, este ano está a recuperar mais uma vez. Como acontece com qualquer tecnologia nova, os ciclos de alta e de baixa são de se esperar. Por exemplo, no fim da era dotcom nos anos 1990, as ações da Amazon caíram de US$ 100 para US$ 5, mas a empresa passou a ser uma das mais valiosas do mundo nas décadas seguintes. Alguns grandes investidores de Bitcoin acreditam que as oscilações da cripto moeda formam um padrão típico dos mercados jovens. Segundo eles, a Bitcoin terá grandes altas e quedas, com pequenas oscilações e durações mais longas entre elas até que, em algum momento do futuro, ela consiga uma estabilidade relativa. Mas só o tempo dirá se isso é verdade.
░──▄▄█▀▀▀▀▀█▄▄──░█▀▀▀▀▀█░⠀Not⠀Your⠀Keys,⠀Not⠀Your⠀Coins⠀• ₿⠀░
░▄█▀░░▄░▄░░░░▀█▄░█▀░░░░█░░░░░░░░░░░░░░░░░░░░░░░░░░░░░
░█░░░▀█▀▀▀▀▄░░░█░█░░░░░█░░░░░░░░░░█▀▀▀▀▀█░░░░░░░░░░░░
░█░░░░█▄▄▄▄▀░░░█░█▄▄▄▄▄█░█▀▀▀▀▀█░░█▀░░░░█░░█▀▀▀▀▀█─►░
░█░░░░█░░░░█░░░█░░░░░█░░░█▀░░░░█▀▀█░░░░░█░░█▀░░░░█░░░
░▀█▄░▀▀█▀█▀░░▄█▀░░░░░▀▀▀▀█░░░░░█░░█▄▄▄▄▄█▀▀█░░░░░█░░░
░──▀▀█▄▄▄▄▄█▀▀──░░░░░░░░░█▄▄▄▄▄█░░░░░░░░░░░█▄▄▄▄▄█░░░
bitcoin genesis block address
░▄█▀░░▄░▄░░░░▀█▄░█▀░░░░█░░░░░░░░░░░░░░░░░░░░░░░░░░░░░
░█░░░▀█▀▀▀▀▄░░░█░█░░░░░█░░░░░░░░░░█▀▀▀▀▀█░░░░░░░░░░░░
░█░░░░█▄▄▄▄▀░░░█░█▄▄▄▄▄█░█▀▀▀▀▀█░░█▀░░░░█░░█▀▀▀▀▀█─►░
░█░░░░█░░░░█░░░█░░░░░█░░░█▀░░░░█▀▀█░░░░░█░░█▀░░░░█░░░
░▀█▄░▀▀█▀█▀░░▄█▀░░░░░▀▀▀▀█░░░░░█░░█▄▄▄▄▄█▀▀█░░░░░█░░░
░──▀▀█▄▄▄▄▄█▀▀──░░░░░░░░░█▄▄▄▄▄█░░░░░░░░░░░█▄▄▄▄▄█░░░
bitcoin genesis block address
O que é zero-knowledge proof ?
ZKp é uma tecnologia criptográfica que permite verificar a veracidade de uma determinada informação sem revelar a informação em si. Esta tecnologia é cada vez mais utilizada em cripto moedas, blockchain, finanças decentralizadas (DeFi) e na web3, é utilizada para melhorar a privacidade e a segurança. ZKp é um método pelo qual a parte responsável pela prova pode provar à outra parte que uma informação é verdadeira, sem revelar nenhuma informação adicional.
Os ZKp são utilizados principalmente em:
- Verificação digital de identidade;
- Transações que preservem privacidade;
- Verificação de propriedade;
Os ZKp são utilizados principalmente em:
- Verificação digital de identidade;
- Transações que preservem privacidade;
- Verificação de propriedade;
░──▄▄█▀▀▀▀▀█▄▄──░█▀▀▀▀▀█░⠀Not⠀Your⠀Keys,⠀Not⠀Your⠀Coins⠀• ₿⠀░
░▄█▀░░▄░▄░░░░▀█▄░█▀░░░░█░░░░░░░░░░░░░░░░░░░░░░░░░░░░░
░█░░░▀█▀▀▀▀▄░░░█░█░░░░░█░░░░░░░░░░█▀▀▀▀▀█░░░░░░░░░░░░
░█░░░░█▄▄▄▄▀░░░█░█▄▄▄▄▄█░█▀▀▀▀▀█░░█▀░░░░█░░█▀▀▀▀▀█─►░
░█░░░░█░░░░█░░░█░░░░░█░░░█▀░░░░█▀▀█░░░░░█░░█▀░░░░█░░░
░▀█▄░▀▀█▀█▀░░▄█▀░░░░░▀▀▀▀█░░░░░█░░█▄▄▄▄▄█▀▀█░░░░░█░░░
░──▀▀█▄▄▄▄▄█▀▀──░░░░░░░░░█▄▄▄▄▄█░░░░░░░░░░░█▄▄▄▄▄█░░░
bitcoin genesis block address
░▄█▀░░▄░▄░░░░▀█▄░█▀░░░░█░░░░░░░░░░░░░░░░░░░░░░░░░░░░░
░█░░░▀█▀▀▀▀▄░░░█░█░░░░░█░░░░░░░░░░█▀▀▀▀▀█░░░░░░░░░░░░
░█░░░░█▄▄▄▄▀░░░█░█▄▄▄▄▄█░█▀▀▀▀▀█░░█▀░░░░█░░█▀▀▀▀▀█─►░
░█░░░░█░░░░█░░░█░░░░░█░░░█▀░░░░█▀▀█░░░░░█░░█▀░░░░█░░░
░▀█▄░▀▀█▀█▀░░▄█▀░░░░░▀▀▀▀█░░░░░█░░█▄▄▄▄▄█▀▀█░░░░░█░░░
░──▀▀█▄▄▄▄▄█▀▀──░░░░░░░░░█▄▄▄▄▄█░░░░░░░░░░░█▄▄▄▄▄█░░░
bitcoin genesis block address
O que são rollups ?
Os rollups são contratos inteligentes onde são processadas transações. Esse processamento é feito fora da blockchain principal e depois é submetido o essencial na blockchain em causa. Este sistema foi desenvolvido para reduzir as taxas de transação e o congestionamento da rede. É uma solução que oferece escalabilidade baseada noutras redes mais rápidas.
Atualmente, os dois principais tipos de rollups são o ZK e o Optimistic. O optimistic, assume uma postura mais otimista. Neste método é assumido que todas as evidências são verdadeiras até que se prove o contrário. O tempo de envio para a blockchain principal é mais demorado. No método ZK (zero knowledge), é possível validar as evidencias quase instantaneamente. Este mecanismo consegue garantir matematicamente a veracidade, ou não, das evidencias submetidas.
Atualmente, os dois principais tipos de rollups são o ZK e o Optimistic. O optimistic, assume uma postura mais otimista. Neste método é assumido que todas as evidências são verdadeiras até que se prove o contrário. O tempo de envio para a blockchain principal é mais demorado. No método ZK (zero knowledge), é possível validar as evidencias quase instantaneamente. Este mecanismo consegue garantir matematicamente a veracidade, ou não, das evidencias submetidas.
░──▄▄█▀▀▀▀▀█▄▄──░█▀▀▀▀▀█░⠀Not⠀Your⠀Keys,⠀Not⠀Your⠀Coins⠀• ₿⠀░
░▄█▀░░▄░▄░░░░▀█▄░█▀░░░░█░░░░░░░░░░░░░░░░░░░░░░░░░░░░░
░█░░░▀█▀▀▀▀▄░░░█░█░░░░░█░░░░░░░░░░█▀▀▀▀▀█░░░░░░░░░░░░
░█░░░░█▄▄▄▄▀░░░█░█▄▄▄▄▄█░█▀▀▀▀▀█░░█▀░░░░█░░█▀▀▀▀▀█─►░
░█░░░░█░░░░█░░░█░░░░░█░░░█▀░░░░█▀▀█░░░░░█░░█▀░░░░█░░░
░▀█▄░▀▀█▀█▀░░▄█▀░░░░░▀▀▀▀█░░░░░█░░█▄▄▄▄▄█▀▀█░░░░░█░░░
░──▀▀█▄▄▄▄▄█▀▀──░░░░░░░░░█▄▄▄▄▄█░░░░░░░░░░░█▄▄▄▄▄█░░░
bitcoin genesis block address
░▄█▀░░▄░▄░░░░▀█▄░█▀░░░░█░░░░░░░░░░░░░░░░░░░░░░░░░░░░░
░█░░░▀█▀▀▀▀▄░░░█░█░░░░░█░░░░░░░░░░█▀▀▀▀▀█░░░░░░░░░░░░
░█░░░░█▄▄▄▄▀░░░█░█▄▄▄▄▄█░█▀▀▀▀▀█░░█▀░░░░█░░█▀▀▀▀▀█─►░
░█░░░░█░░░░█░░░█░░░░░█░░░█▀░░░░█▀▀█░░░░░█░░█▀░░░░█░░░
░▀█▄░▀▀█▀█▀░░▄█▀░░░░░▀▀▀▀█░░░░░█░░█▄▄▄▄▄█▀▀█░░░░░█░░░
░──▀▀█▄▄▄▄▄█▀▀──░░░░░░░░░█▄▄▄▄▄█░░░░░░░░░░░█▄▄▄▄▄█░░░
bitcoin genesis block address
Interoperabilidade cross-chain
A interoperabilidade cross-chain permite que aplicações comuniquem e interajam entre si em diferentes redes blockchain. Isso permite a transferência de dados e valores entre sistemas distintos, proporcionando uma maior conectividade e integração. A interoperabilidade no contexto das blockchains refere-se à capacidade de uma blockchain de trocar dados livremente com outras blockchains. A interoperabilidade cross-chain permite a comunicação entre contratos inteligentes de diferentes blockchains, sem a necessidade de envio de tokens entre elas. Por exemplo, ativos, serviços e transações são registrados numa blockchain como documentação. Qualquer atividade que ocorra numa blockchain pode ser representada noutra, com a solução de interoperabilidade correta. Sendo assim, as aplicações funcionam com qualquer ativo ou serviço, independentemente da blockchain em que se encontram.
As blockchains hoje estão numa posição semelhante aos primeiros dias da internet: existem muitos ecossistemas isolados incapazes de trocar informações. Essa falta de interoperabilidade e conectividade representa um obstáculo significativo para a adoção mais ampla da tecnologia blockchain, pois impede o fluxo contínuo de dados e valores em diferentes redes. Do ponto de vista do programador, cada implementação constitui uma instância isolada e independente, resultando em contratos de back-end desconectados e sem informações uns dos outros. Por exemplo, uma DApp de corretora descentralizada (DEX) pode precisar ser implementada nas redes Ethereum, Cardano e Polygon individualmente. Isso faz com que cada versão das DApps fique isolada.
Para o utilizador, a abordagem de várias implementações pode apresentar vários desafios. Ela não permite a transferência contínua de tokens de uma blockchain para outra. Isso geralmente é feito num processo no qual os ativos são destruídos na blockchain de origem e emitidos novamente na blockchain de destino, usando uma "ponte" (bridge) de terceiros. Esse processo pode ser demorado e confuso e muitas vezes leva a uma fragmentação de dados e uma experiência de utilizador insatisfatória. Os riscos de segurança associados à manutenção de ativos em várias blockchains também podem ser significativos, abrindo portas para hackers e possíveis perdas de fundos.
A ligação cross-chain melhora à medida que os programadores criam soluções que facilitam a ligação e a transferência de dados e valores entre várias redes. Isso pode desbloquear novas possibilidades para aplicações blockchain mais amigáveis e interligadas.
Existem diferentes abordagens para melhorar a interoperabilidade cross-chain. Os benefícios da interoperabilidade blockchain são óbvios. Os utilizadores podem conduzir transações em diferentes redes blockchain de forma transparente, sem a necessidade de intermediários centralizados. A interoperabilidade também reduz a fragmentação, facilita operações dentro do ecossistema blockchain e oferece novas possibilidades e modelos de negócios. No entanto, existem algumas limitações para essas soluções.
Diferentes blockchains podem ter diferentes soluções de segurança, algoritmos de consenso e linguagens de programação, o que pode aumentar a complexidade técnica. Essas soluções podem provocar um aumento da probabilidade de ataques e apresentar novos desafios de governança entre diferentes redes blockchain. Para uso geral, no entanto, muitas soluções de interoperabilidade cross-chain precisam de mais estabilidade e segurança. Ainda não está claro qual solução fornecerá as ferramentas mais eficientes, estáveis e seguras. Atualmente as melhores soluções cross-chain são a Chainlink e a Cosmos.
As blockchains hoje estão numa posição semelhante aos primeiros dias da internet: existem muitos ecossistemas isolados incapazes de trocar informações. Essa falta de interoperabilidade e conectividade representa um obstáculo significativo para a adoção mais ampla da tecnologia blockchain, pois impede o fluxo contínuo de dados e valores em diferentes redes. Do ponto de vista do programador, cada implementação constitui uma instância isolada e independente, resultando em contratos de back-end desconectados e sem informações uns dos outros. Por exemplo, uma DApp de corretora descentralizada (DEX) pode precisar ser implementada nas redes Ethereum, Cardano e Polygon individualmente. Isso faz com que cada versão das DApps fique isolada.
Para o utilizador, a abordagem de várias implementações pode apresentar vários desafios. Ela não permite a transferência contínua de tokens de uma blockchain para outra. Isso geralmente é feito num processo no qual os ativos são destruídos na blockchain de origem e emitidos novamente na blockchain de destino, usando uma "ponte" (bridge) de terceiros. Esse processo pode ser demorado e confuso e muitas vezes leva a uma fragmentação de dados e uma experiência de utilizador insatisfatória. Os riscos de segurança associados à manutenção de ativos em várias blockchains também podem ser significativos, abrindo portas para hackers e possíveis perdas de fundos.
A ligação cross-chain melhora à medida que os programadores criam soluções que facilitam a ligação e a transferência de dados e valores entre várias redes. Isso pode desbloquear novas possibilidades para aplicações blockchain mais amigáveis e interligadas.
Existem diferentes abordagens para melhorar a interoperabilidade cross-chain. Os benefícios da interoperabilidade blockchain são óbvios. Os utilizadores podem conduzir transações em diferentes redes blockchain de forma transparente, sem a necessidade de intermediários centralizados. A interoperabilidade também reduz a fragmentação, facilita operações dentro do ecossistema blockchain e oferece novas possibilidades e modelos de negócios. No entanto, existem algumas limitações para essas soluções.
Diferentes blockchains podem ter diferentes soluções de segurança, algoritmos de consenso e linguagens de programação, o que pode aumentar a complexidade técnica. Essas soluções podem provocar um aumento da probabilidade de ataques e apresentar novos desafios de governança entre diferentes redes blockchain. Para uso geral, no entanto, muitas soluções de interoperabilidade cross-chain precisam de mais estabilidade e segurança. Ainda não está claro qual solução fornecerá as ferramentas mais eficientes, estáveis e seguras. Atualmente as melhores soluções cross-chain são a Chainlink e a Cosmos.
░──▄▄█▀▀▀▀▀█▄▄──░█▀▀▀▀▀█░⠀Not⠀Your⠀Keys,⠀Not⠀Your⠀Coins⠀• ₿⠀░
░▄█▀░░▄░▄░░░░▀█▄░█▀░░░░█░░░░░░░░░░░░░░░░░░░░░░░░░░░░░
░█░░░▀█▀▀▀▀▄░░░█░█░░░░░█░░░░░░░░░░█▀▀▀▀▀█░░░░░░░░░░░░
░█░░░░█▄▄▄▄▀░░░█░█▄▄▄▄▄█░█▀▀▀▀▀█░░█▀░░░░█░░█▀▀▀▀▀█─►░
░█░░░░█░░░░█░░░█░░░░░█░░░█▀░░░░█▀▀█░░░░░█░░█▀░░░░█░░░
░▀█▄░▀▀█▀█▀░░▄█▀░░░░░▀▀▀▀█░░░░░█░░█▄▄▄▄▄█▀▀█░░░░░█░░░
░──▀▀█▄▄▄▄▄█▀▀──░░░░░░░░░█▄▄▄▄▄█░░░░░░░░░░░█▄▄▄▄▄█░░░
bitcoin genesis block address
░▄█▀░░▄░▄░░░░▀█▄░█▀░░░░█░░░░░░░░░░░░░░░░░░░░░░░░░░░░░
░█░░░▀█▀▀▀▀▄░░░█░█░░░░░█░░░░░░░░░░█▀▀▀▀▀█░░░░░░░░░░░░
░█░░░░█▄▄▄▄▀░░░█░█▄▄▄▄▄█░█▀▀▀▀▀█░░█▀░░░░█░░█▀▀▀▀▀█─►░
░█░░░░█░░░░█░░░█░░░░░█░░░█▀░░░░█▀▀█░░░░░█░░█▀░░░░█░░░
░▀█▄░▀▀█▀█▀░░▄█▀░░░░░▀▀▀▀█░░░░░█░░█▄▄▄▄▄█▀▀█░░░░░█░░░
░──▀▀█▄▄▄▄▄█▀▀──░░░░░░░░░█▄▄▄▄▄█░░░░░░░░░░░█▄▄▄▄▄█░░░
bitcoin genesis block address
O que são NFT's ?
A sigla NFT significa Non-Fungible Token (ativo não fungível) e representa um registo digital único e inalterável inserido numa blockchain. O objetivo é atestar a autenticidade de um determinado conteúdo e atribuir propriedade ao seu detentor. Resumindo pode representar qualquer coisa que tenha um número de série, por exemplo, um bilhete para um jogo de futebol pode ser representado por um NFT.
Em relação a NFT's de arte tenho de chamar a atenção de que a propriedade do NFT não garante por si só os direitos autorais da obra de arte. Isso terá de ser feito por meio de contrato. Este tipo de NFT, ou melhor, o conteúdo artístico atrelado ao NFT pode ser copiado. O NFT cunhado na blockchain apenas garante a autenticidade desse conteúdo. Também é preciso ter em conta que o conteúdo artístico não está gravado na blockchain onde foi cunhado. A grande maioria está alojado num serviço descentralizado (o mais utilizado é o IPFS onde tecnicamente é impossível apagar os ficheiros). O recente projeto ordinals na blockchain da bitcoin já grava o conteúdo digital na blockchain.
Os NFT também podem ter associados contratos inteligentes. Grosso modo têm sido utilizados para criar royalties e comissões em NFT's artísticos. Atualmente os NFT's são utilizados na sua maioria em colecionismo, mas esta tecnologia tem um potencial enorme, poderão representar propriedade física, imóveis, terrenos, automóveis, etc. Hoje em dia já é possível fazer isto mas ainda existe uma barreira legal.
Em relação a NFT's de arte tenho de chamar a atenção de que a propriedade do NFT não garante por si só os direitos autorais da obra de arte. Isso terá de ser feito por meio de contrato. Este tipo de NFT, ou melhor, o conteúdo artístico atrelado ao NFT pode ser copiado. O NFT cunhado na blockchain apenas garante a autenticidade desse conteúdo. Também é preciso ter em conta que o conteúdo artístico não está gravado na blockchain onde foi cunhado. A grande maioria está alojado num serviço descentralizado (o mais utilizado é o IPFS onde tecnicamente é impossível apagar os ficheiros). O recente projeto ordinals na blockchain da bitcoin já grava o conteúdo digital na blockchain.
Os NFT também podem ter associados contratos inteligentes. Grosso modo têm sido utilizados para criar royalties e comissões em NFT's artísticos. Atualmente os NFT's são utilizados na sua maioria em colecionismo, mas esta tecnologia tem um potencial enorme, poderão representar propriedade física, imóveis, terrenos, automóveis, etc. Hoje em dia já é possível fazer isto mas ainda existe uma barreira legal.
░──▄▄█▀▀▀▀▀█▄▄──░█▀▀▀▀▀█░⠀Not⠀Your⠀Keys,⠀Not⠀Your⠀Coins⠀• ₿⠀░
░▄█▀░░▄░▄░░░░▀█▄░█▀░░░░█░░░░░░░░░░░░░░░░░░░░░░░░░░░░░
░█░░░▀█▀▀▀▀▄░░░█░█░░░░░█░░░░░░░░░░█▀▀▀▀▀█░░░░░░░░░░░░
░█░░░░█▄▄▄▄▀░░░█░█▄▄▄▄▄█░█▀▀▀▀▀█░░█▀░░░░█░░█▀▀▀▀▀█─►░
░█░░░░█░░░░█░░░█░░░░░█░░░█▀░░░░█▀▀█░░░░░█░░█▀░░░░█░░░
░▀█▄░▀▀█▀█▀░░▄█▀░░░░░▀▀▀▀█░░░░░█░░█▄▄▄▄▄█▀▀█░░░░░█░░░
░──▀▀█▄▄▄▄▄█▀▀──░░░░░░░░░█▄▄▄▄▄█░░░░░░░░░░░█▄▄▄▄▄█░░░
bitcoin genesis block address
░▄█▀░░▄░▄░░░░▀█▄░█▀░░░░█░░░░░░░░░░░░░░░░░░░░░░░░░░░░░
░█░░░▀█▀▀▀▀▄░░░█░█░░░░░█░░░░░░░░░░█▀▀▀▀▀█░░░░░░░░░░░░
░█░░░░█▄▄▄▄▀░░░█░█▄▄▄▄▄█░█▀▀▀▀▀█░░█▀░░░░█░░█▀▀▀▀▀█─►░
░█░░░░█░░░░█░░░█░░░░░█░░░█▀░░░░█▀▀█░░░░░█░░█▀░░░░█░░░
░▀█▄░▀▀█▀█▀░░▄█▀░░░░░▀▀▀▀█░░░░░█░░█▄▄▄▄▄█▀▀█░░░░░█░░░
░──▀▀█▄▄▄▄▄█▀▀──░░░░░░░░░█▄▄▄▄▄█░░░░░░░░░░░█▄▄▄▄▄█░░░
bitcoin genesis block address
Nós da bitcoin
A rede da bitcoin, que muitas vezes é confundida com blockchain (base de dados), é garantida e mantida por nós. A ideia de cada pessoa ter um servidor de "internet" em casa já é antiga, mas apenas com o aparecimento da bitcoin isso se tornou lucrativo. O conceito de descentralização também já é antigo e está totalmente interligado com este formato de rede constituído por nós.
Os nós são computadores, ou grupo de computadores, que estão interligados entre si e que validam, armazenam, processam e transmitem informações. Estas informações são apenas relativas às transações de bitcoins. As novas bitcoins cunhadas (máximo de 21M), a cada bloco acrescentado à blockchain, vão para o primeiro nó que descubra uma charada matemática (minerar). O resultado da charada tem de ser aceite por mais de metade do poder de processamento da rede antes do bloco ser acrescentado à blockchain. Este processo é conhecido como consenso.

https://mempool.space/graphs/mining/pools
Quando instalamos um full node no nosso computador estamos a instalar um software (Bitcoin Core) e uma cópia da blockchain. Neste caso não é recebida qualquer recompensa. Cabe aos interessados manterem a integridade e segurança de uma cópia completa da blockchain.

https://bitnodes.io/nodes/live-map/
Já deu para entender que existem vários tipos de nós bitcoin. O terceiro grande grupo são os light nodes, mais conhecidos como app carteiras. São nós que armazenam um versão mais pequena da blockchain obtida através de nós completos.
Existem ainda outros tipos de nós que vale a pena referir. Nós lightning, rede paralela à do bitcoin, permite transações instantâneas com bitcoin.
Geralmente são satoshis (1 sat = 0,00000001 BTC | 1 BTC = 100 000 000 sats) ...
Nós de armazenamento completo da blockchain.
Nós de armazenamento incompleto, armazenam apenas as transações mais recentes com limitação de tamanho da blockchain.
E por último existem os nós de pools de mineração. Este tipo de nó é o mais utilizado por nano mineradores que por este meio podem juntar-se a outros moradores e desta forma aumentar a probabilidade de receber a recompensa. As recompensas são pagas
proporcionalmente ao poder de processamento.

Os nós são computadores, ou grupo de computadores, que estão interligados entre si e que validam, armazenam, processam e transmitem informações. Estas informações são apenas relativas às transações de bitcoins. As novas bitcoins cunhadas (máximo de 21M), a cada bloco acrescentado à blockchain, vão para o primeiro nó que descubra uma charada matemática (minerar). O resultado da charada tem de ser aceite por mais de metade do poder de processamento da rede antes do bloco ser acrescentado à blockchain. Este processo é conhecido como consenso.
https://mempool.space/graphs/mining/pools
Quando instalamos um full node no nosso computador estamos a instalar um software (Bitcoin Core) e uma cópia da blockchain. Neste caso não é recebida qualquer recompensa. Cabe aos interessados manterem a integridade e segurança de uma cópia completa da blockchain.
https://bitnodes.io/nodes/live-map/
Já deu para entender que existem vários tipos de nós bitcoin. O terceiro grande grupo são os light nodes, mais conhecidos como app carteiras. São nós que armazenam um versão mais pequena da blockchain obtida através de nós completos.
Existem ainda outros tipos de nós que vale a pena referir. Nós lightning, rede paralela à do bitcoin, permite transações instantâneas com bitcoin.
Geralmente são satoshis (1 sat = 0,00000001 BTC | 1 BTC = 100 000 000 sats) ...
Nós de armazenamento completo da blockchain.
Nós de armazenamento incompleto, armazenam apenas as transações mais recentes com limitação de tamanho da blockchain.
E por último existem os nós de pools de mineração. Este tipo de nó é o mais utilizado por nano mineradores que por este meio podem juntar-se a outros moradores e desta forma aumentar a probabilidade de receber a recompensa. As recompensas são pagas
proporcionalmente ao poder de processamento.
░──▄▄█▀▀▀▀▀█▄▄──░█▀▀▀▀▀█░⠀Not⠀Your⠀Keys,⠀Not⠀Your⠀Coins⠀• ₿⠀░
░▄█▀░░▄░▄░░░░▀█▄░█▀░░░░█░░░░░░░░░░░░░░░░░░░░░░░░░░░░░
░█░░░▀█▀▀▀▀▄░░░█░█░░░░░█░░░░░░░░░░█▀▀▀▀▀█░░░░░░░░░░░░
░█░░░░█▄▄▄▄▀░░░█░█▄▄▄▄▄█░█▀▀▀▀▀█░░█▀░░░░█░░█▀▀▀▀▀█─►░
░█░░░░█░░░░█░░░█░░░░░█░░░█▀░░░░█▀▀█░░░░░█░░█▀░░░░█░░░
░▀█▄░▀▀█▀█▀░░▄█▀░░░░░▀▀▀▀█░░░░░█░░█▄▄▄▄▄█▀▀█░░░░░█░░░
░──▀▀█▄▄▄▄▄█▀▀──░░░░░░░░░█▄▄▄▄▄█░░░░░░░░░░░█▄▄▄▄▄█░░░
bitcoin genesis block address
░▄█▀░░▄░▄░░░░▀█▄░█▀░░░░█░░░░░░░░░░░░░░░░░░░░░░░░░░░░░
░█░░░▀█▀▀▀▀▄░░░█░█░░░░░█░░░░░░░░░░█▀▀▀▀▀█░░░░░░░░░░░░
░█░░░░█▄▄▄▄▀░░░█░█▄▄▄▄▄█░█▀▀▀▀▀█░░█▀░░░░█░░█▀▀▀▀▀█─►░
░█░░░░█░░░░█░░░█░░░░░█░░░█▀░░░░█▀▀█░░░░░█░░█▀░░░░█░░░
░▀█▄░▀▀█▀█▀░░▄█▀░░░░░▀▀▀▀█░░░░░█░░█▄▄▄▄▄█▀▀█░░░░░█░░░
░──▀▀█▄▄▄▄▄█▀▀──░░░░░░░░░█▄▄▄▄▄█░░░░░░░░░░░█▄▄▄▄▄█░░░
bitcoin genesis block address
Tipos de endereços da bitcoin
Na última versão do bitcoin core (23.1) estão implementados 4 tipos de endereços.
P2PKH (pay-to-pubkey-hash), é o mais antigo tipo de endereço, mais conhecido como endereços legacy.
ex: 1A1zP1eP5QGefi2DMPTfTL5SLmv7DivfNa
P2SH (pay-to-script-hash) (P2WSH, pay-to-witness-script-hash, ScriptPubKey to SegWit), endereços script, podem ser adicionadas regras ou funcionalidades. Abre a possibilidade de carteiras com assinatura múltipla para autorizar transações.
ex: 342ftSRCvFHfCeFFBuz4xwbeqnDw6BGUey
P2WPKH (pay-to-witness-public-key-hash), endereços SegWit ou Bech32, este tipo de endereço é mais resistente a erros, uma vez que são insensíveis ás minúsculas/maiúsculas. Para as transações mais comuns a taxa de rede pode ser 30 a 40 % mais baratas porque otimizam o espaço em bloco.
ex: bc1q34aq5drpuwy3wgl9lhup9892qp6svr8ldzyy7c
P2TR (pay-to-taproot), endereços taproot ou Bech32m, é o endereço mais recente e poucas corretoras e apps de carteiras o suportam. Trás mais segurança, privacidade, flexibilidade e escabilidade. Bem como taxas mais baratas. O taproot também abre a possibilidade de desenvolver contratos inteligentes mais complexos.
ex: bc1pxwww0ct9ue7e8td[...]9ys4c9f3340qqxrdu9k
A compatibilidade com endereços mais antigos é assegurada, mas apps carteiras desatualizadas não conseguem enviar para endereços mais recentes. Por norma, as melhores apps carteira conseguem gerar endereços mais antigos para receber. Mas nem todas as apps carteira o fazem.

P2PKH (pay-to-pubkey-hash), é o mais antigo tipo de endereço, mais conhecido como endereços legacy.
ex: 1A1zP1eP5QGefi2DMPTfTL5SLmv7DivfNa
P2SH (pay-to-script-hash) (P2WSH, pay-to-witness-script-hash, ScriptPubKey to SegWit), endereços script, podem ser adicionadas regras ou funcionalidades. Abre a possibilidade de carteiras com assinatura múltipla para autorizar transações.
ex: 342ftSRCvFHfCeFFBuz4xwbeqnDw6BGUey
P2WPKH (pay-to-witness-public-key-hash), endereços SegWit ou Bech32, este tipo de endereço é mais resistente a erros, uma vez que são insensíveis ás minúsculas/maiúsculas. Para as transações mais comuns a taxa de rede pode ser 30 a 40 % mais baratas porque otimizam o espaço em bloco.
ex: bc1q34aq5drpuwy3wgl9lhup9892qp6svr8ldzyy7c
P2TR (pay-to-taproot), endereços taproot ou Bech32m, é o endereço mais recente e poucas corretoras e apps de carteiras o suportam. Trás mais segurança, privacidade, flexibilidade e escabilidade. Bem como taxas mais baratas. O taproot também abre a possibilidade de desenvolver contratos inteligentes mais complexos.
ex: bc1pxwww0ct9ue7e8td[...]9ys4c9f3340qqxrdu9k
A compatibilidade com endereços mais antigos é assegurada, mas apps carteiras desatualizadas não conseguem enviar para endereços mais recentes. Por norma, as melhores apps carteira conseguem gerar endereços mais antigos para receber. Mas nem todas as apps carteira o fazem.
░──▄▄█▀▀▀▀▀█▄▄──░█▀▀▀▀▀█░⠀Not⠀Your⠀Keys,⠀Not⠀Your⠀Coins⠀• ₿⠀░
░▄█▀░░▄░▄░░░░▀█▄░█▀░░░░█░░░░░░░░░░░░░░░░░░░░░░░░░░░░░
░█░░░▀█▀▀▀▀▄░░░█░█░░░░░█░░░░░░░░░░█▀▀▀▀▀█░░░░░░░░░░░░
░█░░░░█▄▄▄▄▀░░░█░█▄▄▄▄▄█░█▀▀▀▀▀█░░█▀░░░░█░░█▀▀▀▀▀█─►░
░█░░░░█░░░░█░░░█░░░░░█░░░█▀░░░░█▀▀█░░░░░█░░█▀░░░░█░░░
░▀█▄░▀▀█▀█▀░░▄█▀░░░░░▀▀▀▀█░░░░░█░░█▄▄▄▄▄█▀▀█░░░░░█░░░
░──▀▀█▄▄▄▄▄█▀▀──░░░░░░░░░█▄▄▄▄▄█░░░░░░░░░░░█▄▄▄▄▄█░░░
bitcoin genesis block address
░▄█▀░░▄░▄░░░░▀█▄░█▀░░░░█░░░░░░░░░░░░░░░░░░░░░░░░░░░░░
░█░░░▀█▀▀▀▀▄░░░█░█░░░░░█░░░░░░░░░░█▀▀▀▀▀█░░░░░░░░░░░░
░█░░░░█▄▄▄▄▀░░░█░█▄▄▄▄▄█░█▀▀▀▀▀█░░█▀░░░░█░░█▀▀▀▀▀█─►░
░█░░░░█░░░░█░░░█░░░░░█░░░█▀░░░░█▀▀█░░░░░█░░█▀░░░░█░░░
░▀█▄░▀▀█▀█▀░░▄█▀░░░░░▀▀▀▀█░░░░░█░░█▄▄▄▄▄█▀▀█░░░░░█░░░
░──▀▀█▄▄▄▄▄█▀▀──░░░░░░░░░█▄▄▄▄▄█░░░░░░░░░░░█▄▄▄▄▄█░░░
bitcoin genesis block address
WEF - Blockchain for Scaling Climate Action
Ontem o fórum económico mundial publicou um white paper sobre como a blockchain pode ajudar a acelerar o combate às alterações climáticas.
Download do PDF aqui:
https://www3.weforum.org/docs/WEF_Blockchain_for_Scaling_Climate_Action_2023.pdf
The environment and climate sectors require digital transformation to keep up with the changing planetary ecosystem and to coordinate urgent and global action in areas including biodiversity loss, disaster displacement and energy grid deficiencies.
Blockchain is a powerful tool that can provide breadth and depth to climate mitigation and adaptation efforts by democratizing ownership, improving transparency and integrity, and enabling real-time visibility into emissions reduction and sequestration efforts. But these tools are not without consequence. The impact on people, communities and natural ecosystems already facing climate inaction must be considered when developing both the technology solutions and their implementation.
This paper is an output of the Crypto Sustainability Coalition’s Working Group on Web3 Climate Action, exploring the relationship between blockchain innovation and climate action, focusing on real work examples and use cases. It is intended as a primer for those unfamiliar with regenerative finance (ReFi) and a guide to those incorporating blockchain technologies into decarbonization or net-zero commitments. Investigating how blockchain can incentivize a planet-positive economy focused on financing regeneration and climate action at scale, the paper calls for thoughtful coordination, meaningful action, education and regulation to accelerate the adoption and implementation of blockchain across decarbonization sectors.
Download do PDF aqui:
https://www3.weforum.org/docs/WEF_Blockchain_for_Scaling_Climate_Action_2023.pdf
░──▄▄█▀▀▀▀▀█▄▄──░█▀▀▀▀▀█░⠀Not⠀Your⠀Keys,⠀Not⠀Your⠀Coins⠀• ₿⠀░
░▄█▀░░▄░▄░░░░▀█▄░█▀░░░░█░░░░░░░░░░░░░░░░░░░░░░░░░░░░░
░█░░░▀█▀▀▀▀▄░░░█░█░░░░░█░░░░░░░░░░█▀▀▀▀▀█░░░░░░░░░░░░
░█░░░░█▄▄▄▄▀░░░█░█▄▄▄▄▄█░█▀▀▀▀▀█░░█▀░░░░█░░█▀▀▀▀▀█─►░
░█░░░░█░░░░█░░░█░░░░░█░░░█▀░░░░█▀▀█░░░░░█░░█▀░░░░█░░░
░▀█▄░▀▀█▀█▀░░▄█▀░░░░░▀▀▀▀█░░░░░█░░█▄▄▄▄▄█▀▀█░░░░░█░░░
░──▀▀█▄▄▄▄▄█▀▀──░░░░░░░░░█▄▄▄▄▄█░░░░░░░░░░░█▄▄▄▄▄█░░░
bitcoin genesis block address
░▄█▀░░▄░▄░░░░▀█▄░█▀░░░░█░░░░░░░░░░░░░░░░░░░░░░░░░░░░░
░█░░░▀█▀▀▀▀▄░░░█░█░░░░░█░░░░░░░░░░█▀▀▀▀▀█░░░░░░░░░░░░
░█░░░░█▄▄▄▄▀░░░█░█▄▄▄▄▄█░█▀▀▀▀▀█░░█▀░░░░█░░█▀▀▀▀▀█─►░
░█░░░░█░░░░█░░░█░░░░░█░░░█▀░░░░█▀▀█░░░░░█░░█▀░░░░█░░░
░▀█▄░▀▀█▀█▀░░▄█▀░░░░░▀▀▀▀█░░░░░█░░█▄▄▄▄▄█▀▀█░░░░░█░░░
░──▀▀█▄▄▄▄▄█▀▀──░░░░░░░░░█▄▄▄▄▄█░░░░░░░░░░░█▄▄▄▄▄█░░░
bitcoin genesis block address
Carteiras determinísticas hierárquicas - BIP 32
As carteiras determinísticas hierárquicas, são carteiras de cripto moedas que usam chaves privadas de 12, 18 ou 24 palavras, com as quais é possível gerar um número ilimitado de endereços públicos. Isto é feito automaticamente, hierarquicamente e sequencialmente. Esta técnica permite criar múltiplos endereços de receção sem criar múltiplas chaves privadas. Uma limitação que ficou logo no início identificada.
O BIP 32 permite que a carteira, a partir de uma única chave privada, consiga gerir uma estrutura hierárquica de chaves privadas com todas as chaves privadas da arvore, e claro, com todos os fundos. Esta melhoria na bitcoin permite gerar um número infinito de endereços públicos para receber pagamentos que ajuda a manter e garantir a privacidade financeira dos utilizadores, bem como a segurança. O BIP 32 também permite gerar chaves mestras publicas para que com elas seja possível ver todos os endereços gerados pela chave privada.

O BIP 32 permite que a carteira, a partir de uma única chave privada, consiga gerir uma estrutura hierárquica de chaves privadas com todas as chaves privadas da arvore, e claro, com todos os fundos. Esta melhoria na bitcoin permite gerar um número infinito de endereços públicos para receber pagamentos que ajuda a manter e garantir a privacidade financeira dos utilizadores, bem como a segurança. O BIP 32 também permite gerar chaves mestras publicas para que com elas seja possível ver todos os endereços gerados pela chave privada.
░──▄▄█▀▀▀▀▀█▄▄──░█▀▀▀▀▀█░⠀Not⠀Your⠀Keys,⠀Not⠀Your⠀Coins⠀• ₿⠀░
░▄█▀░░▄░▄░░░░▀█▄░█▀░░░░█░░░░░░░░░░░░░░░░░░░░░░░░░░░░░
░█░░░▀█▀▀▀▀▄░░░█░█░░░░░█░░░░░░░░░░█▀▀▀▀▀█░░░░░░░░░░░░
░█░░░░█▄▄▄▄▀░░░█░█▄▄▄▄▄█░█▀▀▀▀▀█░░█▀░░░░█░░█▀▀▀▀▀█─►░
░█░░░░█░░░░█░░░█░░░░░█░░░█▀░░░░█▀▀█░░░░░█░░█▀░░░░█░░░
░▀█▄░▀▀█▀█▀░░▄█▀░░░░░▀▀▀▀█░░░░░█░░█▄▄▄▄▄█▀▀█░░░░░█░░░
░──▀▀█▄▄▄▄▄█▀▀──░░░░░░░░░█▄▄▄▄▄█░░░░░░░░░░░█▄▄▄▄▄█░░░
bitcoin genesis block address
░▄█▀░░▄░▄░░░░▀█▄░█▀░░░░█░░░░░░░░░░░░░░░░░░░░░░░░░░░░░
░█░░░▀█▀▀▀▀▄░░░█░█░░░░░█░░░░░░░░░░█▀▀▀▀▀█░░░░░░░░░░░░
░█░░░░█▄▄▄▄▀░░░█░█▄▄▄▄▄█░█▀▀▀▀▀█░░█▀░░░░█░░█▀▀▀▀▀█─►░
░█░░░░█░░░░█░░░█░░░░░█░░░█▀░░░░█▀▀█░░░░░█░░█▀░░░░█░░░
░▀█▄░▀▀█▀█▀░░▄█▀░░░░░▀▀▀▀█░░░░░█░░█▄▄▄▄▄█▀▀█░░░░░█░░░
░──▀▀█▄▄▄▄▄█▀▀──░░░░░░░░░█▄▄▄▄▄█░░░░░░░░░░░█▄▄▄▄▄█░░░
bitcoin genesis block address
Carteiras da bitcoin
O termo carteira é normalmente utilizado para coisas diferentes. Um utilizador pode fazer o download de uma carteira bitcoin e depois a aplicação oferece a hipótese de criar uma nova carteira. Uma carteira de aplicação permite observar as transações, enquanto uma carteira de hardware pode ser limitada ao armazenamento das chaves privadas.
Carteiras HD (determinísticas hierárquicas)
As carteiras HD, conseguem criar chaves privadas infinitas organizadas em uma estrutura tipo árvore a partir de uma única chave privada. Esta funcionalidade foi introduzida pelo BIP 32 e expandida pelo BIP 44, que adicionou a capacidade de lidar com várias contas numa única carteira.
Carteiras de hardware
As carteiras de hardware são carteiras que geralmente apenas servem para guardar as chaves privadas e para assinar transações.
Carteiras de aplicação
São carteiras de software utilizadas para gerir uma carteira bitcoin.
Carteira sem custodia (auto custódia)
Uma carteira de auto custódia implica que a chave privada esteja sob o controlo total do utilizador. As transações nunca podem ser feitas sem a ação direta do utilizador. Também significa que se o utilizador, caso se esqueça da chave privada, os fabricantes das carteiras não podem ajudar na recuperação dos fundos.
Carteira hot/cold
Quente e fria descrevem uma carteira em termos de ligação á internet. Onde uma carteira hot está ligada á internet, enquanto uma cold não. A ideia é que uma cold wallet seja menos suscetível a roubos pela internet. A maioria das aplicações carteira é vista como hot, embora algumas possam ser utilizadas para assinar transações num dispositivo desligado da internet, e a maioria das carteiras em hardware seja vista como cold, embora às vezes se liguem para assinar transações, algumas ligam por bluetooth ao telemóvel para diminuir o risco. Mesmo com uma carteira em hardware é boa pratica escrever a chave privada em papel.

Carteiras HD (determinísticas hierárquicas)
As carteiras HD, conseguem criar chaves privadas infinitas organizadas em uma estrutura tipo árvore a partir de uma única chave privada. Esta funcionalidade foi introduzida pelo BIP 32 e expandida pelo BIP 44, que adicionou a capacidade de lidar com várias contas numa única carteira.
Carteiras de hardware
As carteiras de hardware são carteiras que geralmente apenas servem para guardar as chaves privadas e para assinar transações.
Carteiras de aplicação
São carteiras de software utilizadas para gerir uma carteira bitcoin.
Carteira sem custodia (auto custódia)
Uma carteira de auto custódia implica que a chave privada esteja sob o controlo total do utilizador. As transações nunca podem ser feitas sem a ação direta do utilizador. Também significa que se o utilizador, caso se esqueça da chave privada, os fabricantes das carteiras não podem ajudar na recuperação dos fundos.
Carteira hot/cold
Quente e fria descrevem uma carteira em termos de ligação á internet. Onde uma carteira hot está ligada á internet, enquanto uma cold não. A ideia é que uma cold wallet seja menos suscetível a roubos pela internet. A maioria das aplicações carteira é vista como hot, embora algumas possam ser utilizadas para assinar transações num dispositivo desligado da internet, e a maioria das carteiras em hardware seja vista como cold, embora às vezes se liguem para assinar transações, algumas ligam por bluetooth ao telemóvel para diminuir o risco. Mesmo com uma carteira em hardware é boa pratica escrever a chave privada em papel.
░──▄▄█▀▀▀▀▀█▄▄──░█▀▀▀▀▀█░⠀Not⠀Your⠀Keys,⠀Not⠀Your⠀Coins⠀• ₿⠀░
░▄█▀░░▄░▄░░░░▀█▄░█▀░░░░█░░░░░░░░░░░░░░░░░░░░░░░░░░░░░
░█░░░▀█▀▀▀▀▄░░░█░█░░░░░█░░░░░░░░░░█▀▀▀▀▀█░░░░░░░░░░░░
░█░░░░█▄▄▄▄▀░░░█░█▄▄▄▄▄█░█▀▀▀▀▀█░░█▀░░░░█░░█▀▀▀▀▀█─►░
░█░░░░█░░░░█░░░█░░░░░█░░░█▀░░░░█▀▀█░░░░░█░░█▀░░░░█░░░
░▀█▄░▀▀█▀█▀░░▄█▀░░░░░▀▀▀▀█░░░░░█░░█▄▄▄▄▄█▀▀█░░░░░█░░░
░──▀▀█▄▄▄▄▄█▀▀──░░░░░░░░░█▄▄▄▄▄█░░░░░░░░░░░█▄▄▄▄▄█░░░
bitcoin genesis block address
░▄█▀░░▄░▄░░░░▀█▄░█▀░░░░█░░░░░░░░░░░░░░░░░░░░░░░░░░░░░
░█░░░▀█▀▀▀▀▄░░░█░█░░░░░█░░░░░░░░░░█▀▀▀▀▀█░░░░░░░░░░░░
░█░░░░█▄▄▄▄▀░░░█░█▄▄▄▄▄█░█▀▀▀▀▀█░░█▀░░░░█░░█▀▀▀▀▀█─►░
░█░░░░█░░░░█░░░█░░░░░█░░░█▀░░░░█▀▀█░░░░░█░░█▀░░░░█░░░
░▀█▄░▀▀█▀█▀░░▄█▀░░░░░▀▀▀▀█░░░░░█░░█▄▄▄▄▄█▀▀█░░░░░█░░░
░──▀▀█▄▄▄▄▄█▀▀──░░░░░░░░░█▄▄▄▄▄█░░░░░░░░░░░█▄▄▄▄▄█░░░
bitcoin genesis block address
Lightning Network
A Lightning Network é uma blockchain de segunda camada (Layer 2 - L2) que herda a segurança da bitcoin (Layer 1 - L1) e tem como principal objetivo executar transações instantâneas de bitcoin's. A confirmação de transações na L1 demora em média 10 minutos e na L2 alguns segundos. O custo das transações é menor que o já barato na L1. A Lightning Network facilita o crescimento da rede bitcoin.
O projeto é desenvolvido pela Lightning Labs e propôs a rede no whitepaper apresentado por Joseph Poon e Thaddeus Dryja. A ideia foi criar uma rede de canais de pagamento sobre a rede da bitcoin, trazendo mais escalabilidade, custo menor e pagamentos instantâneos à bitcoin.
Com o recurso a contratos inteligentes é possível abrir canais de pagamentos entre partes. Depois da abertura do canal, ambas podem fazer inúmeras transações, desde que dentro do valor pré-determinado na abertura da carteira. A duração do canal não tem limite máximo de tempo e pode ser fechado quando as partes quiserem. Tal como na bitcoin a rede é mantida por nós mineradores que fazem a ligação com a rede da bitcoin.
Para utilizar a rede é preciso ter uma carteira compatível, ter twitter ou ir para El Salvador.
O projeto é desenvolvido pela Lightning Labs e propôs a rede no whitepaper apresentado por Joseph Poon e Thaddeus Dryja. A ideia foi criar uma rede de canais de pagamento sobre a rede da bitcoin, trazendo mais escalabilidade, custo menor e pagamentos instantâneos à bitcoin.
Com o recurso a contratos inteligentes é possível abrir canais de pagamentos entre partes. Depois da abertura do canal, ambas podem fazer inúmeras transações, desde que dentro do valor pré-determinado na abertura da carteira. A duração do canal não tem limite máximo de tempo e pode ser fechado quando as partes quiserem. Tal como na bitcoin a rede é mantida por nós mineradores que fazem a ligação com a rede da bitcoin.
Para utilizar a rede é preciso ter uma carteira compatível, ter twitter ou ir para El Salvador.
░──▄▄█▀▀▀▀▀█▄▄──░█▀▀▀▀▀█░⠀Not⠀Your⠀Keys,⠀Not⠀Your⠀Coins⠀• ₿⠀░
░▄█▀░░▄░▄░░░░▀█▄░█▀░░░░█░░░░░░░░░░░░░░░░░░░░░░░░░░░░░
░█░░░▀█▀▀▀▀▄░░░█░█░░░░░█░░░░░░░░░░█▀▀▀▀▀█░░░░░░░░░░░░
░█░░░░█▄▄▄▄▀░░░█░█▄▄▄▄▄█░█▀▀▀▀▀█░░█▀░░░░█░░█▀▀▀▀▀█─►░
░█░░░░█░░░░█░░░█░░░░░█░░░█▀░░░░█▀▀█░░░░░█░░█▀░░░░█░░░
░▀█▄░▀▀█▀█▀░░▄█▀░░░░░▀▀▀▀█░░░░░█░░█▄▄▄▄▄█▀▀█░░░░░█░░░
░──▀▀█▄▄▄▄▄█▀▀──░░░░░░░░░█▄▄▄▄▄█░░░░░░░░░░░█▄▄▄▄▄█░░░
bitcoin genesis block address
░▄█▀░░▄░▄░░░░▀█▄░█▀░░░░█░░░░░░░░░░░░░░░░░░░░░░░░░░░░░
░█░░░▀█▀▀▀▀▄░░░█░█░░░░░█░░░░░░░░░░█▀▀▀▀▀█░░░░░░░░░░░░
░█░░░░█▄▄▄▄▀░░░█░█▄▄▄▄▄█░█▀▀▀▀▀█░░█▀░░░░█░░█▀▀▀▀▀█─►░
░█░░░░█░░░░█░░░█░░░░░█░░░█▀░░░░█▀▀█░░░░░█░░█▀░░░░█░░░
░▀█▄░▀▀█▀█▀░░▄█▀░░░░░▀▀▀▀█░░░░░█░░█▄▄▄▄▄█▀▀█░░░░░█░░░
░──▀▀█▄▄▄▄▄█▀▀──░░░░░░░░░█▄▄▄▄▄█░░░░░░░░░░░█▄▄▄▄▄█░░░
bitcoin genesis block address
O que é Wrapped Bitcoin ?
Wrapped bitcoin ou wBTC, é um token ERC-20 (Ethereum) que representa bitcoin's na rede ethereum. Também existem wrapped bitcoin's noutras blockchains. 1 wBTC vale 1 BTC e o objetivo é facilitar transferência de valor do bitcoin para o ecossistema DeFi (finanças decentralizadas) da Ethereum. O preço dos wBTC não acompanha a 100 % o preço da bitcoin porque está sujeito à procura/oferta. Normalmente anda muito perto do preço spot.
Para criar um wBTC é necessário bloquear um BTC num contrato inteligente. Pessoalmente não gosto muito deste esquema, porque os wBTC's são geridos por uma/várias empresas centralizadas, logo ficamos sujeitos à boa fé dessa empresa. O projeto wBTC foi implementado pela Kyber Network, BitGo Inc e Republic Protocol, que começou em 24 de janeiro de 2019. As 3 entidades criaram uma plataforma de custódia centralizada gerenciada pela BitGo, e é possível interagir através de contratos inteligentes da ethereum. Atualmente também existe uma DAO (organização autónoma decentralizada) para governança.
Existem duas maneiras de adquirir wBTC, uma é comprar diretamente numa corretora onde o preço está sujeito à procura e oferta. A outra é enviar BTC para a BitGo numa plataforma para esse efeito e quando eles receberem os BTC são criados os wBTC e enviados para um endereço da rede ethereum controlado por quem envia as bitcoins. Quando são trocados wBTC por BTC, os wBTC são destruídos. Todo este processo é feito por meio de contratos inteligentes. Não sei se existem quantidades mínimas/máximas para fazer isto. Existe uma plataforma (https://wbtc.network/dashboard/order-book) onde podem ser consultadas as ordens de troca, BTC bloqueados e wBTC emitidos.
Para criar um wBTC é necessário bloquear um BTC num contrato inteligente. Pessoalmente não gosto muito deste esquema, porque os wBTC's são geridos por uma/várias empresas centralizadas, logo ficamos sujeitos à boa fé dessa empresa. O projeto wBTC foi implementado pela Kyber Network, BitGo Inc e Republic Protocol, que começou em 24 de janeiro de 2019. As 3 entidades criaram uma plataforma de custódia centralizada gerenciada pela BitGo, e é possível interagir através de contratos inteligentes da ethereum. Atualmente também existe uma DAO (organização autónoma decentralizada) para governança.
Existem duas maneiras de adquirir wBTC, uma é comprar diretamente numa corretora onde o preço está sujeito à procura e oferta. A outra é enviar BTC para a BitGo numa plataforma para esse efeito e quando eles receberem os BTC são criados os wBTC e enviados para um endereço da rede ethereum controlado por quem envia as bitcoins. Quando são trocados wBTC por BTC, os wBTC são destruídos. Todo este processo é feito por meio de contratos inteligentes. Não sei se existem quantidades mínimas/máximas para fazer isto. Existe uma plataforma (https://wbtc.network/dashboard/order-book) onde podem ser consultadas as ordens de troca, BTC bloqueados e wBTC emitidos.
░──▄▄█▀▀▀▀▀█▄▄──░█▀▀▀▀▀█░⠀Not⠀Your⠀Keys,⠀Not⠀Your⠀Coins⠀• ₿⠀░
░▄█▀░░▄░▄░░░░▀█▄░█▀░░░░█░░░░░░░░░░░░░░░░░░░░░░░░░░░░░
░█░░░▀█▀▀▀▀▄░░░█░█░░░░░█░░░░░░░░░░█▀▀▀▀▀█░░░░░░░░░░░░
░█░░░░█▄▄▄▄▀░░░█░█▄▄▄▄▄█░█▀▀▀▀▀█░░█▀░░░░█░░█▀▀▀▀▀█─►░
░█░░░░█░░░░█░░░█░░░░░█░░░█▀░░░░█▀▀█░░░░░█░░█▀░░░░█░░░
░▀█▄░▀▀█▀█▀░░▄█▀░░░░░▀▀▀▀█░░░░░█░░█▄▄▄▄▄█▀▀█░░░░░█░░░
░──▀▀█▄▄▄▄▄█▀▀──░░░░░░░░░█▄▄▄▄▄█░░░░░░░░░░░█▄▄▄▄▄█░░░
bitcoin genesis block address
░▄█▀░░▄░▄░░░░▀█▄░█▀░░░░█░░░░░░░░░░░░░░░░░░░░░░░░░░░░░
░█░░░▀█▀▀▀▀▄░░░█░█░░░░░█░░░░░░░░░░█▀▀▀▀▀█░░░░░░░░░░░░
░█░░░░█▄▄▄▄▀░░░█░█▄▄▄▄▄█░█▀▀▀▀▀█░░█▀░░░░█░░█▀▀▀▀▀█─►░
░█░░░░█░░░░█░░░█░░░░░█░░░█▀░░░░█▀▀█░░░░░█░░█▀░░░░█░░░
░▀█▄░▀▀█▀█▀░░▄█▀░░░░░▀▀▀▀█░░░░░█░░█▄▄▄▄▄█▀▀█░░░░░█░░░
░──▀▀█▄▄▄▄▄█▀▀──░░░░░░░░░█▄▄▄▄▄█░░░░░░░░░░░█▄▄▄▄▄█░░░
bitcoin genesis block address
Token's e Coin's
Uma cripto moeda (coin) é a moeda nativa de uma determinada blockchain. Por exemplo, BTC na bitcoin, ETH na ethereum e ADA na cardano. Estas moedas armazenam valor e funcionam como meio de troca, semelhante às moedas tradicionais.
Um token não é nativo da blockchain e são cunhados via contratos inteligentes. Os token são mais como ativos financeiros. Eles podem representar uma participação numa DAO (organização autónoma decentralizada), um produto digital, um NFT ou mesmo um objeto físico. Por exemplo o token UNI (uniswap) e USDT (ERC-20 ethereum, também existe TRC-20 na rede tron) são tokens não nativos da blockchain Ethereum (ERC-20).
Um token não é nativo da blockchain e são cunhados via contratos inteligentes. Os token são mais como ativos financeiros. Eles podem representar uma participação numa DAO (organização autónoma decentralizada), um produto digital, um NFT ou mesmo um objeto físico. Por exemplo o token UNI (uniswap) e USDT (ERC-20 ethereum, também existe TRC-20 na rede tron) são tokens não nativos da blockchain Ethereum (ERC-20).
░──▄▄█▀▀▀▀▀█▄▄──░█▀▀▀▀▀█░⠀Not⠀Your⠀Keys,⠀Not⠀Your⠀Coins⠀• ₿⠀░
░▄█▀░░▄░▄░░░░▀█▄░█▀░░░░█░░░░░░░░░░░░░░░░░░░░░░░░░░░░░
░█░░░▀█▀▀▀▀▄░░░█░█░░░░░█░░░░░░░░░░█▀▀▀▀▀█░░░░░░░░░░░░
░█░░░░█▄▄▄▄▀░░░█░█▄▄▄▄▄█░█▀▀▀▀▀█░░█▀░░░░█░░█▀▀▀▀▀█─►░
░█░░░░█░░░░█░░░█░░░░░█░░░█▀░░░░█▀▀█░░░░░█░░█▀░░░░█░░░
░▀█▄░▀▀█▀█▀░░▄█▀░░░░░▀▀▀▀█░░░░░█░░█▄▄▄▄▄█▀▀█░░░░░█░░░
░──▀▀█▄▄▄▄▄█▀▀──░░░░░░░░░█▄▄▄▄▄█░░░░░░░░░░░█▄▄▄▄▄█░░░
bitcoin genesis block address
░▄█▀░░▄░▄░░░░▀█▄░█▀░░░░█░░░░░░░░░░░░░░░░░░░░░░░░░░░░░
░█░░░▀█▀▀▀▀▄░░░█░█░░░░░█░░░░░░░░░░█▀▀▀▀▀█░░░░░░░░░░░░
░█░░░░█▄▄▄▄▀░░░█░█▄▄▄▄▄█░█▀▀▀▀▀█░░█▀░░░░█░░█▀▀▀▀▀█─►░
░█░░░░█░░░░█░░░█░░░░░█░░░█▀░░░░█▀▀█░░░░░█░░█▀░░░░█░░░
░▀█▄░▀▀█▀█▀░░▄█▀░░░░░▀▀▀▀█░░░░░█░░█▄▄▄▄▄█▀▀█░░░░░█░░░
░──▀▀█▄▄▄▄▄█▀▀──░░░░░░░░░█▄▄▄▄▄█░░░░░░░░░░░█▄▄▄▄▄█░░░
bitcoin genesis block address
Softfork's e Hardfork's
Uma bifurcação da blockchain é uma divisão ou ramificação que gera duas blockchains simultâneas devido a alguma alteração na cadeia principal. Existem dois tipos de bifurcações, soft e hard. Estes termos não são de software e hardware. Bifurcações podem acontecer de forma controlada ou por causa de algum bug ou ataque à rede.
Um softfork acontece quando existe alguma alteração nos parâmetros da rede e esses novos parâmetros são aceites por consenso de toda a comunidade. Tipicamente é necessário que 95% do poder computacional concorde com as alterações. Um softfork faz com que as versões anteriores e a nova aceitem como válidos os blocos criados, a ideia é manter a compatibilidade.
Um hardfork ocorre quando alguma alteração não é aceite por consenso da comunidade. Os que não concordam com as alterações podem criar uma nova blockchain com novos parâmetros a partir da blockchain original. Essa nova blockchain terá uma nova criptomoeda para transacionar. Criptomoedas como a Litecoin, Dogecoin e BitcoinCash são resultado de hardforks da bitcoin.
Uma coisa interessante que acontece num hardfork, vamos utilizar a litecoin como exemplo, quando aconteceu o hardfork quem tivesse, por exemplo 100 bitcoins, ficou com 100 bitcoins na blockchain da bitcoin e 100 litecoins na blockchain litecoin. Uma vantagem de ter a chave privada da carteira é que as corretoras normalmente não avisam os utilizadores deste facto. Claro que nestas situações o preço da moeda da nova blockchain cai bastante.
Um softfork acontece quando existe alguma alteração nos parâmetros da rede e esses novos parâmetros são aceites por consenso de toda a comunidade. Tipicamente é necessário que 95% do poder computacional concorde com as alterações. Um softfork faz com que as versões anteriores e a nova aceitem como válidos os blocos criados, a ideia é manter a compatibilidade.
Um hardfork ocorre quando alguma alteração não é aceite por consenso da comunidade. Os que não concordam com as alterações podem criar uma nova blockchain com novos parâmetros a partir da blockchain original. Essa nova blockchain terá uma nova criptomoeda para transacionar. Criptomoedas como a Litecoin, Dogecoin e BitcoinCash são resultado de hardforks da bitcoin.
Uma coisa interessante que acontece num hardfork, vamos utilizar a litecoin como exemplo, quando aconteceu o hardfork quem tivesse, por exemplo 100 bitcoins, ficou com 100 bitcoins na blockchain da bitcoin e 100 litecoins na blockchain litecoin. Uma vantagem de ter a chave privada da carteira é que as corretoras normalmente não avisam os utilizadores deste facto. Claro que nestas situações o preço da moeda da nova blockchain cai bastante.
░──▄▄█▀▀▀▀▀█▄▄──░█▀▀▀▀▀█░⠀Not⠀Your⠀Keys,⠀Not⠀Your⠀Coins⠀• ₿⠀░
░▄█▀░░▄░▄░░░░▀█▄░█▀░░░░█░░░░░░░░░░░░░░░░░░░░░░░░░░░░░
░█░░░▀█▀▀▀▀▄░░░█░█░░░░░█░░░░░░░░░░█▀▀▀▀▀█░░░░░░░░░░░░
░█░░░░█▄▄▄▄▀░░░█░█▄▄▄▄▄█░█▀▀▀▀▀█░░█▀░░░░█░░█▀▀▀▀▀█─►░
░█░░░░█░░░░█░░░█░░░░░█░░░█▀░░░░█▀▀█░░░░░█░░█▀░░░░█░░░
░▀█▄░▀▀█▀█▀░░▄█▀░░░░░▀▀▀▀█░░░░░█░░█▄▄▄▄▄█▀▀█░░░░░█░░░
░──▀▀█▄▄▄▄▄█▀▀──░░░░░░░░░█▄▄▄▄▄█░░░░░░░░░░░█▄▄▄▄▄█░░░
bitcoin genesis block address
░▄█▀░░▄░▄░░░░▀█▄░█▀░░░░█░░░░░░░░░░░░░░░░░░░░░░░░░░░░░
░█░░░▀█▀▀▀▀▄░░░█░█░░░░░█░░░░░░░░░░█▀▀▀▀▀█░░░░░░░░░░░░
░█░░░░█▄▄▄▄▀░░░█░█▄▄▄▄▄█░█▀▀▀▀▀█░░█▀░░░░█░░█▀▀▀▀▀█─►░
░█░░░░█░░░░█░░░█░░░░░█░░░█▀░░░░█▀▀█░░░░░█░░█▀░░░░█░░░
░▀█▄░▀▀█▀█▀░░▄█▀░░░░░▀▀▀▀█░░░░░█░░█▄▄▄▄▄█▀▀█░░░░░█░░░
░──▀▀█▄▄▄▄▄█▀▀──░░░░░░░░░█▄▄▄▄▄█░░░░░░░░░░░█▄▄▄▄▄█░░░
bitcoin genesis block address
Confirmação de transações de bitcoin
Quando uma pessoa efetua uma transação de bitcoins, ela vai em primeiro lugar para a mempool e após +/- 10 minutos é incluída num novo bloco e esse bloco é adicionado à blockcahin. Quando o bloco é adicionado à blockchain temos a primeira confirmação da transação. O bloco seguinte ao da nossa transação dá-nos a segunda confirmação e assim sucessivamente. Com o aumento de confirmações diminui o risco da transação ser revertida. É normal corretoras e carteiras só processarem transações com várias confirmações, normalmente até 6. A boa pratica é quanto maior for o valor da transação mais confirmações são necessárias.
Agora devem estar a perguntar, então se já está num bloco porque raio temos de esperar por mais confirmações? No caso da rede estar sob um ataque grave é possível que a blockchain bifurque e nesse caso a transação em causa pode deixar de ser válida porque a maioria da rede seguiu o ramo errado da blockchain.
é isso, obrigado
Agora devem estar a perguntar, então se já está num bloco porque raio temos de esperar por mais confirmações? No caso da rede estar sob um ataque grave é possível que a blockchain bifurque e nesse caso a transação em causa pode deixar de ser válida porque a maioria da rede seguiu o ramo errado da blockchain.
jaseiagora Escreveu:não será mais
[...] a transação em causa pode deixar de ser válida porque a maioria da rede seguiu o ramo onde não está a nossa transação.
é isso, obrigado
Editado pela última vez por bitcoiner em 23/4/2023 16:01, num total de 1 vez.
░──▄▄█▀▀▀▀▀█▄▄──░█▀▀▀▀▀█░⠀Not⠀Your⠀Keys,⠀Not⠀Your⠀Coins⠀• ₿⠀░
░▄█▀░░▄░▄░░░░▀█▄░█▀░░░░█░░░░░░░░░░░░░░░░░░░░░░░░░░░░░
░█░░░▀█▀▀▀▀▄░░░█░█░░░░░█░░░░░░░░░░█▀▀▀▀▀█░░░░░░░░░░░░
░█░░░░█▄▄▄▄▀░░░█░█▄▄▄▄▄█░█▀▀▀▀▀█░░█▀░░░░█░░█▀▀▀▀▀█─►░
░█░░░░█░░░░█░░░█░░░░░█░░░█▀░░░░█▀▀█░░░░░█░░█▀░░░░█░░░
░▀█▄░▀▀█▀█▀░░▄█▀░░░░░▀▀▀▀█░░░░░█░░█▄▄▄▄▄█▀▀█░░░░░█░░░
░──▀▀█▄▄▄▄▄█▀▀──░░░░░░░░░█▄▄▄▄▄█░░░░░░░░░░░█▄▄▄▄▄█░░░
bitcoin genesis block address
░▄█▀░░▄░▄░░░░▀█▄░█▀░░░░█░░░░░░░░░░░░░░░░░░░░░░░░░░░░░
░█░░░▀█▀▀▀▀▄░░░█░█░░░░░█░░░░░░░░░░█▀▀▀▀▀█░░░░░░░░░░░░
░█░░░░█▄▄▄▄▀░░░█░█▄▄▄▄▄█░█▀▀▀▀▀█░░█▀░░░░█░░█▀▀▀▀▀█─►░
░█░░░░█░░░░█░░░█░░░░░█░░░█▀░░░░█▀▀█░░░░░█░░█▀░░░░█░░░
░▀█▄░▀▀█▀█▀░░▄█▀░░░░░▀▀▀▀█░░░░░█░░█▄▄▄▄▄█▀▀█░░░░░█░░░
░──▀▀█▄▄▄▄▄█▀▀──░░░░░░░░░█▄▄▄▄▄█░░░░░░░░░░░█▄▄▄▄▄█░░░
bitcoin genesis block address
O que é a mempool da bitcoin ?
A mempool é uma parte muito importante da gestão de transações da bitcoin. É onde vão parar todas as transações pendentes antes de serem escolhidas pelos mineradores. A mempool é a memoria temporária intermediaria onde são armazenadas temporariamente as transações.
Numa primeira fase, a mempool recebe as transações geradas pelos utilizadores na rede e em seguida os mineradores acedem e começam a selecionar as transações a serem incluídas no próximo bloco. Quanto menos transações existirem na mempool, menor será a pressão na rede e mais rápidas serão as confirmações. É por isso que quando a mempool está cheia (+/- 450MB), as confirmações geralmente demoram mais tempo. Quando existem muitas transações em espera na mempool as taxas de rede tendem a aumentar por existir muita procura. O utilizador pode escolher no momento da transação a taxa que deseja pagar e essa taxa vai ser tida em conta pelos mineradores no momento de escolherem as transações a incluir no próximo bloco.
Em termos de segurança, convém salientar que existem alguns golpes com transações na mempool, não podemos esquecer que uma transação na mempool não é uma transação validada.
Numa primeira fase, a mempool recebe as transações geradas pelos utilizadores na rede e em seguida os mineradores acedem e começam a selecionar as transações a serem incluídas no próximo bloco. Quanto menos transações existirem na mempool, menor será a pressão na rede e mais rápidas serão as confirmações. É por isso que quando a mempool está cheia (+/- 450MB), as confirmações geralmente demoram mais tempo. Quando existem muitas transações em espera na mempool as taxas de rede tendem a aumentar por existir muita procura. O utilizador pode escolher no momento da transação a taxa que deseja pagar e essa taxa vai ser tida em conta pelos mineradores no momento de escolherem as transações a incluir no próximo bloco.
Em termos de segurança, convém salientar que existem alguns golpes com transações na mempool, não podemos esquecer que uma transação na mempool não é uma transação validada.
░──▄▄█▀▀▀▀▀█▄▄──░█▀▀▀▀▀█░⠀Not⠀Your⠀Keys,⠀Not⠀Your⠀Coins⠀• ₿⠀░
░▄█▀░░▄░▄░░░░▀█▄░█▀░░░░█░░░░░░░░░░░░░░░░░░░░░░░░░░░░░
░█░░░▀█▀▀▀▀▄░░░█░█░░░░░█░░░░░░░░░░█▀▀▀▀▀█░░░░░░░░░░░░
░█░░░░█▄▄▄▄▀░░░█░█▄▄▄▄▄█░█▀▀▀▀▀█░░█▀░░░░█░░█▀▀▀▀▀█─►░
░█░░░░█░░░░█░░░█░░░░░█░░░█▀░░░░█▀▀█░░░░░█░░█▀░░░░█░░░
░▀█▄░▀▀█▀█▀░░▄█▀░░░░░▀▀▀▀█░░░░░█░░█▄▄▄▄▄█▀▀█░░░░░█░░░
░──▀▀█▄▄▄▄▄█▀▀──░░░░░░░░░█▄▄▄▄▄█░░░░░░░░░░░█▄▄▄▄▄█░░░
bitcoin genesis block address
░▄█▀░░▄░▄░░░░▀█▄░█▀░░░░█░░░░░░░░░░░░░░░░░░░░░░░░░░░░░
░█░░░▀█▀▀▀▀▄░░░█░█░░░░░█░░░░░░░░░░█▀▀▀▀▀█░░░░░░░░░░░░
░█░░░░█▄▄▄▄▀░░░█░█▄▄▄▄▄█░█▀▀▀▀▀█░░█▀░░░░█░░█▀▀▀▀▀█─►░
░█░░░░█░░░░█░░░█░░░░░█░░░█▀░░░░█▀▀█░░░░░█░░█▀░░░░█░░░
░▀█▄░▀▀█▀█▀░░▄█▀░░░░░▀▀▀▀█░░░░░█░░█▄▄▄▄▄█▀▀█░░░░░█░░░
░──▀▀█▄▄▄▄▄█▀▀──░░░░░░░░░█▄▄▄▄▄█░░░░░░░░░░░█▄▄▄▄▄█░░░
bitcoin genesis block address
Ajuste da dificuldade de mineração da bitcoin
A dificuldade de mineração de bitcoins reflete a dificuldade no cálculo do hash de um novo bloco. Esta dificuldade é alterada +/- a cada 2 semanas (mais precisamente 2016 blocos) e serve para manter o tempo médio de produção de novos blocos em +/- 10 minutos. A dificuldade aumenta e diminui conforme o poder de processamento da rede, ou seja, é diretamente proporcional ao poder de processamento da rede. Se houver um aumento de poder de processamento a dificuldade vai aumentar e se diminuir a dificuldade diminui. Desta forma o algoritmo do bitcoin core mantém os incentivos necessários aos mineradores para que haja um equilíbrio entre gastos e ganhos uma vez que quanto mais difícil for produzir um bloco mais energia vai ser necessária.
Muito resumidamente e simplificando, aumentar a dificuldade significa que os mineradores terão de resolver uma charada matemática mais difícil. Essa charada matemática (calculo do hash) terá de ter mais ou menos zeros à esquerda conforme a dificuldade.
Muito resumidamente e simplificando, aumentar a dificuldade significa que os mineradores terão de resolver uma charada matemática mais difícil. Essa charada matemática (calculo do hash) terá de ter mais ou menos zeros à esquerda conforme a dificuldade.
░──▄▄█▀▀▀▀▀█▄▄──░█▀▀▀▀▀█░⠀Not⠀Your⠀Keys,⠀Not⠀Your⠀Coins⠀• ₿⠀░
░▄█▀░░▄░▄░░░░▀█▄░█▀░░░░█░░░░░░░░░░░░░░░░░░░░░░░░░░░░░
░█░░░▀█▀▀▀▀▄░░░█░█░░░░░█░░░░░░░░░░█▀▀▀▀▀█░░░░░░░░░░░░
░█░░░░█▄▄▄▄▀░░░█░█▄▄▄▄▄█░█▀▀▀▀▀█░░█▀░░░░█░░█▀▀▀▀▀█─►░
░█░░░░█░░░░█░░░█░░░░░█░░░█▀░░░░█▀▀█░░░░░█░░█▀░░░░█░░░
░▀█▄░▀▀█▀█▀░░▄█▀░░░░░▀▀▀▀█░░░░░█░░█▄▄▄▄▄█▀▀█░░░░░█░░░
░──▀▀█▄▄▄▄▄█▀▀──░░░░░░░░░█▄▄▄▄▄█░░░░░░░░░░░█▄▄▄▄▄█░░░
bitcoin genesis block address
░▄█▀░░▄░▄░░░░▀█▄░█▀░░░░█░░░░░░░░░░░░░░░░░░░░░░░░░░░░░
░█░░░▀█▀▀▀▀▄░░░█░█░░░░░█░░░░░░░░░░█▀▀▀▀▀█░░░░░░░░░░░░
░█░░░░█▄▄▄▄▀░░░█░█▄▄▄▄▄█░█▀▀▀▀▀█░░█▀░░░░█░░█▀▀▀▀▀█─►░
░█░░░░█░░░░█░░░█░░░░░█░░░█▀░░░░█▀▀█░░░░░█░░█▀░░░░█░░░
░▀█▄░▀▀█▀█▀░░▄█▀░░░░░▀▀▀▀█░░░░░█░░█▄▄▄▄▄█▀▀█░░░░░█░░░
░──▀▀█▄▄▄▄▄█▀▀──░░░░░░░░░█▄▄▄▄▄█░░░░░░░░░░░█▄▄▄▄▄█░░░
bitcoin genesis block address
O que é o halving da bitcoin ?
Traduzindo do inglês, halving significa cortar pela metade e é mesmo isso que acontece às recompensas (novas moedas) dadas aos mineradores pela produção de novos blocos. Neste momento a recompensa está em 6,25 bitcoins e em 2024 passará para 3,125. Este processo está codificado no código do bitcoin core e acontece mais precisamente a cada 210.000 blocos (+/- de 4 em 4 anos). Por este motivo é que se diz que a bitcoin é deflacionária, porque o ritmo de produção de novas moedas é reduzido em metade a cada halving, ao contrário das moedas fiduciárias governamentais.
Inicialmente em 2009 cada bloco era recompensado com 50 bitcoins. Haverá apenas 32 eventos de halving de bitcoin. Uma vez que todos tenham acontecido, não haverá mais halvings e também não haverá mais criação de bitcoins, atingindo-se nessa altura 21 000 000 de bitcoins em circulação. Isso acontecerá no bloco 6.930.000, estimando-se que seja no ano de 2140. Nessa altura os mineradores serão apenas recompensados com as taxas de transação.
Inicialmente em 2009 cada bloco era recompensado com 50 bitcoins. Haverá apenas 32 eventos de halving de bitcoin. Uma vez que todos tenham acontecido, não haverá mais halvings e também não haverá mais criação de bitcoins, atingindo-se nessa altura 21 000 000 de bitcoins em circulação. Isso acontecerá no bloco 6.930.000, estimando-se que seja no ano de 2140. Nessa altura os mineradores serão apenas recompensados com as taxas de transação.
░──▄▄█▀▀▀▀▀█▄▄──░█▀▀▀▀▀█░⠀Not⠀Your⠀Keys,⠀Not⠀Your⠀Coins⠀• ₿⠀░
░▄█▀░░▄░▄░░░░▀█▄░█▀░░░░█░░░░░░░░░░░░░░░░░░░░░░░░░░░░░
░█░░░▀█▀▀▀▀▄░░░█░█░░░░░█░░░░░░░░░░█▀▀▀▀▀█░░░░░░░░░░░░
░█░░░░█▄▄▄▄▀░░░█░█▄▄▄▄▄█░█▀▀▀▀▀█░░█▀░░░░█░░█▀▀▀▀▀█─►░
░█░░░░█░░░░█░░░█░░░░░█░░░█▀░░░░█▀▀█░░░░░█░░█▀░░░░█░░░
░▀█▄░▀▀█▀█▀░░▄█▀░░░░░▀▀▀▀█░░░░░█░░█▄▄▄▄▄█▀▀█░░░░░█░░░
░──▀▀█▄▄▄▄▄█▀▀──░░░░░░░░░█▄▄▄▄▄█░░░░░░░░░░░█▄▄▄▄▄█░░░
bitcoin genesis block address
░▄█▀░░▄░▄░░░░▀█▄░█▀░░░░█░░░░░░░░░░░░░░░░░░░░░░░░░░░░░
░█░░░▀█▀▀▀▀▄░░░█░█░░░░░█░░░░░░░░░░█▀▀▀▀▀█░░░░░░░░░░░░
░█░░░░█▄▄▄▄▀░░░█░█▄▄▄▄▄█░█▀▀▀▀▀█░░█▀░░░░█░░█▀▀▀▀▀█─►░
░█░░░░█░░░░█░░░█░░░░░█░░░█▀░░░░█▀▀█░░░░░█░░█▀░░░░█░░░
░▀█▄░▀▀█▀█▀░░▄█▀░░░░░▀▀▀▀█░░░░░█░░█▄▄▄▄▄█▀▀█░░░░░█░░░
░──▀▀█▄▄▄▄▄█▀▀──░░░░░░░░░█▄▄▄▄▄█░░░░░░░░░░░█▄▄▄▄▄█░░░
bitcoin genesis block address
Trilema da Blockchain
As blockchains são capazes de processar um número limitado de transações por segundo. A rede da Bitcoin, por exemplo, pode processar cerca de sete transações por segundo. Se o objetivo é a adoção global da tecnologia blockchain, ela deve ser capaz de processar um volume muito maior de dados e oferecer transações mais rápidas. Assim, mais pessoas podem utilizar a rede sem lentidão ou altos custos envolvidos. No entanto, o design de muitas redes descentralizadas faz com que o aumento da escalabilidade diminua a descentralização ou a segurança. Este problema é conhecido como trilema da blockchain. Os programadores que tentam resolver este problema experimentam diferentes mecanismos de consenso e soluções de escalabilidade, como sharding, sidechains, state channels e a rede lightning da bitcoin (layer 2).
O termo trilema foi popularizado pelo cofundador da Ethereum, Vitalik Buterin. Trilema da blockchain são os três elementos desejáveis numa blockchain: descentralização, segurança e escalabilidade. O trilema da blockchain refere-se à ideia de que é difícil para uma blockchain atingir níveis ideais de todas essas três propriedades simultaneamente. O foco numa delas geralmente causa o enfraquecimento de outra.
A solução mais óbvia e básica para o problema é reduzir o número de participantes que confirmam e adicionam dados à rede, em troca de maior escalabilidade e velocidade. Mas isso prejudica o fator de descentralização, já que o controlo estaria nas mãos de um número menor de participantes. E também causaria um enfraquecimento da segurança, pois com menos participantes haveria uma probabilidade maior de ataques. Não há uma única solução milagrosa para o trilema. Mas dada a importância de resolver este problema, tem havido uma série de abordagens diferentes na comunidade com resultados interessantes.
O trilema da escalabilidade impede que a blockchain cumpra o seu potencial como tecnologia para mudar o mundo. Se as redes blockchain forem capazes de lidar apenas com um pequeno número de transações por segundo para manter a descentralização e a segurança, será difícil alcançar a adoção em massa. No entanto, as soluções apresentadas pelos programadores que procuram resolver este problema sugerem que os avanços tecnológicos já feitos pela tecnologia blockchain estão no caminho certo. Futuramente, as redes serão capazes de lidar com um volume muito maior de dados.

O termo trilema foi popularizado pelo cofundador da Ethereum, Vitalik Buterin. Trilema da blockchain são os três elementos desejáveis numa blockchain: descentralização, segurança e escalabilidade. O trilema da blockchain refere-se à ideia de que é difícil para uma blockchain atingir níveis ideais de todas essas três propriedades simultaneamente. O foco numa delas geralmente causa o enfraquecimento de outra.
A solução mais óbvia e básica para o problema é reduzir o número de participantes que confirmam e adicionam dados à rede, em troca de maior escalabilidade e velocidade. Mas isso prejudica o fator de descentralização, já que o controlo estaria nas mãos de um número menor de participantes. E também causaria um enfraquecimento da segurança, pois com menos participantes haveria uma probabilidade maior de ataques. Não há uma única solução milagrosa para o trilema. Mas dada a importância de resolver este problema, tem havido uma série de abordagens diferentes na comunidade com resultados interessantes.
O trilema da escalabilidade impede que a blockchain cumpra o seu potencial como tecnologia para mudar o mundo. Se as redes blockchain forem capazes de lidar apenas com um pequeno número de transações por segundo para manter a descentralização e a segurança, será difícil alcançar a adoção em massa. No entanto, as soluções apresentadas pelos programadores que procuram resolver este problema sugerem que os avanços tecnológicos já feitos pela tecnologia blockchain estão no caminho certo. Futuramente, as redes serão capazes de lidar com um volume muito maior de dados.
░──▄▄█▀▀▀▀▀█▄▄──░█▀▀▀▀▀█░⠀Not⠀Your⠀Keys,⠀Not⠀Your⠀Coins⠀• ₿⠀░
░▄█▀░░▄░▄░░░░▀█▄░█▀░░░░█░░░░░░░░░░░░░░░░░░░░░░░░░░░░░
░█░░░▀█▀▀▀▀▄░░░█░█░░░░░█░░░░░░░░░░█▀▀▀▀▀█░░░░░░░░░░░░
░█░░░░█▄▄▄▄▀░░░█░█▄▄▄▄▄█░█▀▀▀▀▀█░░█▀░░░░█░░█▀▀▀▀▀█─►░
░█░░░░█░░░░█░░░█░░░░░█░░░█▀░░░░█▀▀█░░░░░█░░█▀░░░░█░░░
░▀█▄░▀▀█▀█▀░░▄█▀░░░░░▀▀▀▀█░░░░░█░░█▄▄▄▄▄█▀▀█░░░░░█░░░
░──▀▀█▄▄▄▄▄█▀▀──░░░░░░░░░█▄▄▄▄▄█░░░░░░░░░░░█▄▄▄▄▄█░░░
bitcoin genesis block address
░▄█▀░░▄░▄░░░░▀█▄░█▀░░░░█░░░░░░░░░░░░░░░░░░░░░░░░░░░░░
░█░░░▀█▀▀▀▀▄░░░█░█░░░░░█░░░░░░░░░░█▀▀▀▀▀█░░░░░░░░░░░░
░█░░░░█▄▄▄▄▀░░░█░█▄▄▄▄▄█░█▀▀▀▀▀█░░█▀░░░░█░░█▀▀▀▀▀█─►░
░█░░░░█░░░░█░░░█░░░░░█░░░█▀░░░░█▀▀█░░░░░█░░█▀░░░░█░░░
░▀█▄░▀▀█▀█▀░░▄█▀░░░░░▀▀▀▀█░░░░░█░░█▄▄▄▄▄█▀▀█░░░░░█░░░
░──▀▀█▄▄▄▄▄█▀▀──░░░░░░░░░█▄▄▄▄▄█░░░░░░░░░░░█▄▄▄▄▄█░░░
bitcoin genesis block address
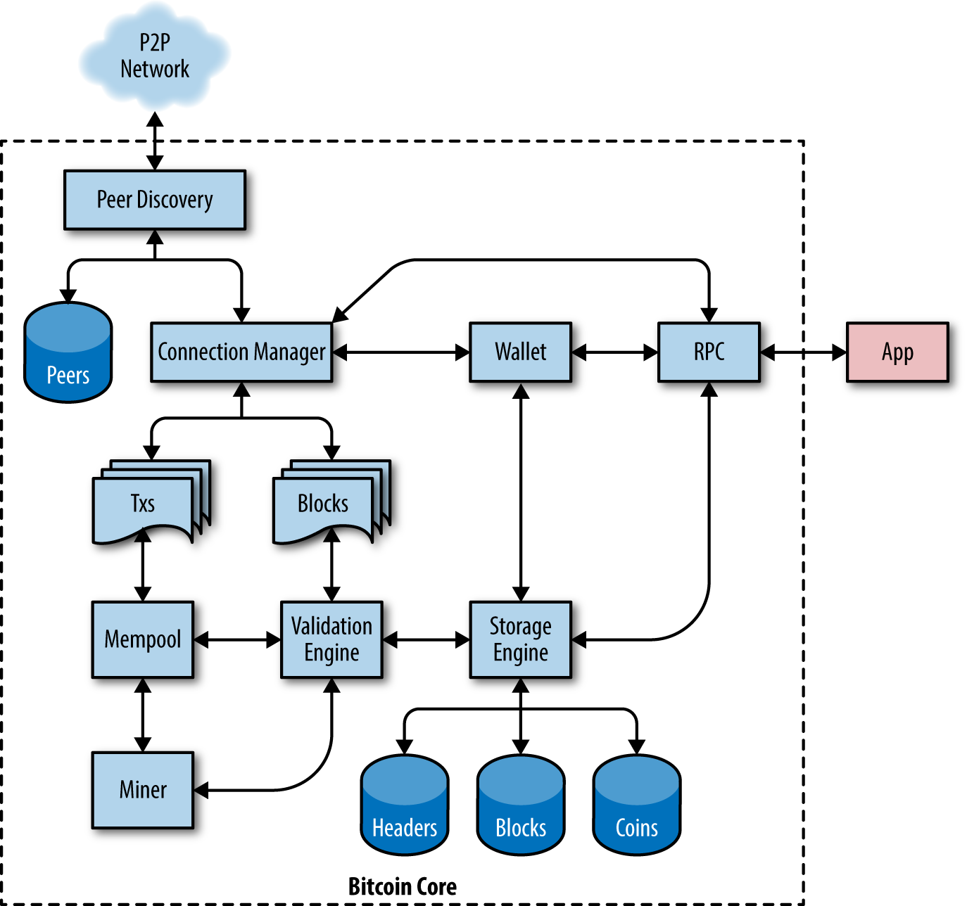
O que é o Bitcoin Core ?
O bitcoin core é um software de código aberto sob licença MIT que incorpora todos os automatismos das transações de bitcoins. Este software foi inicialmente desenvolvido por Satoshi Nakamoto, pseudónimo de uma ou várias pessoas, e atualmente é mantido por uma equipa que vive de doações.
Ao fazer o download da página oficial estás a fazer o download de um full node, ou seja, uma cópia completa da blockchain bem como uma carteira bitcoin. O desenvolvimento do bitcoin core começou com a versão 0.1.0. Satoshi Nakamoto participou no desenvolvimento até à versão 0.3.19 em 2010, deixando o projeto nessa altura por motivos desconhecidos, especulasse que tenha falecido. Gavin Andresen continuou o trabalho até 2014 quando entregou o desenvolvimento a Wladimir J. van der Laan que liderou uma equipa.
Inicialmente o bitcoin core utilizava OpenSSL para operações criptográficas. No entanto, isso mudou em 2015 devido a erros descobertos no OpenSSL. Entre falhas de segurança, havia uma que permitia um invasor ler a memória RAM de um servidor e obter as chaves privadas. Outro problema encontrado foi que o OpenSSL utilizava uma fonte "fraca" para números aleatórios, então a equipa de desenvolvedores decidiu criar uma fonte própria. Por estes motivos o OpenSSL foi removido do código fonte do bitcoin core.
Embora seja verdade que o bitcoin core seja um software de código aberto, no qual podemos ver o código e até propor alterações, apenas um pequeno grupo de programadores tem o controlo para que essas alterações sejam incorporadas no bitcoin core. Um grupo pequeno e fechado, que é constantemente tentado com ofertas de multinacionais e governos. Este problema do desenvolvimento centralizado é real, mas existem iniciativas para o resolver.
Ao fazer o download da página oficial estás a fazer o download de um full node, ou seja, uma cópia completa da blockchain bem como uma carteira bitcoin. O desenvolvimento do bitcoin core começou com a versão 0.1.0. Satoshi Nakamoto participou no desenvolvimento até à versão 0.3.19 em 2010, deixando o projeto nessa altura por motivos desconhecidos, especulasse que tenha falecido. Gavin Andresen continuou o trabalho até 2014 quando entregou o desenvolvimento a Wladimir J. van der Laan que liderou uma equipa.
Inicialmente o bitcoin core utilizava OpenSSL para operações criptográficas. No entanto, isso mudou em 2015 devido a erros descobertos no OpenSSL. Entre falhas de segurança, havia uma que permitia um invasor ler a memória RAM de um servidor e obter as chaves privadas. Outro problema encontrado foi que o OpenSSL utilizava uma fonte "fraca" para números aleatórios, então a equipa de desenvolvedores decidiu criar uma fonte própria. Por estes motivos o OpenSSL foi removido do código fonte do bitcoin core.
Embora seja verdade que o bitcoin core seja um software de código aberto, no qual podemos ver o código e até propor alterações, apenas um pequeno grupo de programadores tem o controlo para que essas alterações sejam incorporadas no bitcoin core. Um grupo pequeno e fechado, que é constantemente tentado com ofertas de multinacionais e governos. Este problema do desenvolvimento centralizado é real, mas existem iniciativas para o resolver.
░──▄▄█▀▀▀▀▀█▄▄──░█▀▀▀▀▀█░⠀Not⠀Your⠀Keys,⠀Not⠀Your⠀Coins⠀• ₿⠀░
░▄█▀░░▄░▄░░░░▀█▄░█▀░░░░█░░░░░░░░░░░░░░░░░░░░░░░░░░░░░
░█░░░▀█▀▀▀▀▄░░░█░█░░░░░█░░░░░░░░░░█▀▀▀▀▀█░░░░░░░░░░░░
░█░░░░█▄▄▄▄▀░░░█░█▄▄▄▄▄█░█▀▀▀▀▀█░░█▀░░░░█░░█▀▀▀▀▀█─►░
░█░░░░█░░░░█░░░█░░░░░█░░░█▀░░░░█▀▀█░░░░░█░░█▀░░░░█░░░
░▀█▄░▀▀█▀█▀░░▄█▀░░░░░▀▀▀▀█░░░░░█░░█▄▄▄▄▄█▀▀█░░░░░█░░░
░──▀▀█▄▄▄▄▄█▀▀──░░░░░░░░░█▄▄▄▄▄█░░░░░░░░░░░█▄▄▄▄▄█░░░
bitcoin genesis block address
░▄█▀░░▄░▄░░░░▀█▄░█▀░░░░█░░░░░░░░░░░░░░░░░░░░░░░░░░░░░
░█░░░▀█▀▀▀▀▄░░░█░█░░░░░█░░░░░░░░░░█▀▀▀▀▀█░░░░░░░░░░░░
░█░░░░█▄▄▄▄▀░░░█░█▄▄▄▄▄█░█▀▀▀▀▀█░░█▀░░░░█░░█▀▀▀▀▀█─►░
░█░░░░█░░░░█░░░█░░░░░█░░░█▀░░░░█▀▀█░░░░░█░░█▀░░░░█░░░
░▀█▄░▀▀█▀█▀░░▄█▀░░░░░▀▀▀▀█░░░░░█░░█▄▄▄▄▄█▀▀█░░░░░█░░░
░──▀▀█▄▄▄▄▄█▀▀──░░░░░░░░░█▄▄▄▄▄█░░░░░░░░░░░█▄▄▄▄▄█░░░
bitcoin genesis block address
O que é a bitcoin ?
Entender o que é a bitcoin é um processo progressivo e gradual e é mais fácil de entender se for explicado conforme a realidade de cada pessoa. Num primeiro momento, entender o que é bitcoin não é uma tarefa fácil. A tecnologia é tão inovadora, integra tantos conceitos de distintos campos do conhecimento humano e, além disso, rompe inúmeros paradigmas, explicar o fenómeno pode ser uma "missão" ingrata. Curiosamente, o bitcoin integra dois pilares que poucos sabem descrever e interpretar, mas muitos os utilizam diariamente. O dinheiro e a internet. É como o Nassim Taleb afirma no seu livro Antifrágil: “O conhecimento não exclui o uso”. Dito isto, e sendo o bitcoin uma tecnologia recente e inovadora, muitos querem entendê-la para poder usá-la.
Como entender o que é a bitcoin:
- Cidadão comum: Bitcoin é uma forma de dinheiro, assim como o euro ou dólar, com a diferença de ser puramente digital e não ser emitido por nenhum governo. O seu valor é determinado livremente pelos indivíduos no mercado. Para transações online, é a forma ideal de pagamento, pois é rápido, barato e seguro. É uma tecnologia inovadora. Por isso se diz que é o dinheiro da internet.
- À geração Y: Lembras-te como a internet e o e-mail revolucionaram a comunicação? Antes, para enviar uma mensagem a uma pessoa do outro lado do planeta, era necessário fazer isso pelos correios. Nada mais antiquado, existia uma dependência de um intermediário para fisicamente, entregar a mensagem. Pois é, retornar a essa realidade é inimaginável. O que o e-mail fez com a informação, o bitcoin faz com o dinheiro. Com o bitcoin podes transferir fundos de A para B em qualquer parte do mundo sem jamais precisar confiar em um terceiro para essa simples tarefa.
- Ao banqueiro: bitcoin é uma moeda e um sistema de pagamento em que o utilizador, dono da moeda, custodia o seu próprio saldo. Isso quer dizer que o utilizador é o seu próprio banco, pois ele é depositante e depositário ao mesmo tempo. Nesse sistema, os utilizadores podem efetuar transações entre si sem depender de um intermediário, independentemente da localização geográfica de cada um. Similarmente à moeda fiduciária, de criação exclusiva do sistema bancário, o bitcoin é uma moeda que agrega.
- Ao banqueiro suíço: bitcoin é como uma conta bancária suíça numerada e que pode existir no teu próprio telemóvel. Com ele, é possível fazer transações online com quase nenhum custo. É como se tivesses um cartão de débito bancário, ainda que não haja nenhum cartão físico e nem mesmo um banco por trás. Somente bitcoins podem circular nesse sistema.
- Ao banqueiro central: bitcoin é uma moeda emitida de forma descentralizada seguindo as regras de uma política monetária não discriminatória e altamente rígida. O objetivo principal da política monetária do bitcoin é o crescimento da oferta de moeda, o qual é predeterminado e de conhecimento público. Além disso, o bitcoin é, ao mesmo tempo, uma unidade monetária, um sistema de pagamentos e de liquidação. Dessa forma, os utilizadores transacionam entre si e diretamente, sem depender de um terceiro elemento fiduciário.
- Ao contabilista: bitcoin é como um grande extrato de conta, único e compartilhado por todos os utilizadores simultaneamente. Nele, todas as transações são registadas, sendo verificadas e validadas por nós de rede especializados (mineradores), de modo a evitar o gasto duplo e que utilizadores gastem saldos que não possuem ou de terceiros. Esse registo público universal e único não pode ser alterado. Lá estão devidamente protocoladas todas as transações já realizadas na história do bitcoin, bem como os saldos atualizados de cada utilizador. O extrato de conta é um registo fidedigno, que está sempre atualizado e consolidado. O nome dado a esse extrato de conta é blockchain.
- Ao economista: bitcoin é uma moeda, um meio de troca, embora ainda pouco líquida quando comparada às demais moedas existentes no mundo. Em algumas regiões de opressão monetária, é cada vez mais usada como reserva de valor. Uma característica peculiar é a sua oferta limitada em 21 milhões de unidades, a qual crescerá paulatinamente a uma taxa decrescente até alcançar esse limite máximo. Embora intangível, o protocolo do bitcoin garante assim, uma escassez autêntica. Como unidade de troca, pode-se afirmar que ainda é pouco empregada como tal, devido especialmente, à sua volatilidade. Bitcoin é também um sistema de pagamentos, o que significa que, pela primeira vez na história da humanidade, a unidade monetária está aliada ao sistema bancário e de pagamento e é parte intrínseca dele.
- Ao jurista: bitcoins como unidade monetária, são mais considerados um bem integrador que, em certos mercados, têm sido aceites em troca de bens e serviços. Poderíamos dizer que essas transações constituem uma permuta, e jamais uma venda com pagamento em dinheiro, pois a moeda, em cada jurisdição, é definida por força de lei, sendo uma prerrogativa de exclusividade do estado.
- Ao pessoal de TI: bitcoin é um software de código aberto, sustentado por uma rede de computadores distribuída (peer-to-peer) em que cada nó é simultaneamente cliente e servidor. Não há um servidor central nem qualquer entidade a controlar a rede. O protocolo do bitcoin, baseado em criptografia avançada, define as regras de funcionamento do sistema, às quais todos os nós da rede acedem, assegurando um consenso generalizado acerca da veracidade das transações realizadas e evitando qualquer violação do protocolo.
- Ao cientista físico: bitcoin é um software que não existe materialmente. Uma unidade monetária de bitcoin nada mais é do que um apontamento contabilístico eletrónico, no qual são registados a conta-corrente (o endereço do bitcoin ou a chave pública) e o saldo de bitcoins em determinado momento. Nesse sentido, uma unidade de bitcoin não difere em nada de uma unidade de euro ou dólar depositada num banco, pois é igualmente um mero registo contabilístico eletrónico. Mas há uma grande diferença. No caso do bitcoin, o espaço no qual os registos são efetuados é único, universal e partilhado por todos os utilizadores (blockchain), enquanto que no sistema atual, cada banco detém e controla o seu registo de transações.
O que o bitcoin representa pode variar de acordo com a ocupação e a realidade de cada pessoa. Mas, sem dúvida alguma, é uma tecnologia revolucionária, e isso não depende de qualquer interpretação pessoal.
Como entender o que é a bitcoin:
- Cidadão comum: Bitcoin é uma forma de dinheiro, assim como o euro ou dólar, com a diferença de ser puramente digital e não ser emitido por nenhum governo. O seu valor é determinado livremente pelos indivíduos no mercado. Para transações online, é a forma ideal de pagamento, pois é rápido, barato e seguro. É uma tecnologia inovadora. Por isso se diz que é o dinheiro da internet.
- À geração Y: Lembras-te como a internet e o e-mail revolucionaram a comunicação? Antes, para enviar uma mensagem a uma pessoa do outro lado do planeta, era necessário fazer isso pelos correios. Nada mais antiquado, existia uma dependência de um intermediário para fisicamente, entregar a mensagem. Pois é, retornar a essa realidade é inimaginável. O que o e-mail fez com a informação, o bitcoin faz com o dinheiro. Com o bitcoin podes transferir fundos de A para B em qualquer parte do mundo sem jamais precisar confiar em um terceiro para essa simples tarefa.
- Ao banqueiro: bitcoin é uma moeda e um sistema de pagamento em que o utilizador, dono da moeda, custodia o seu próprio saldo. Isso quer dizer que o utilizador é o seu próprio banco, pois ele é depositante e depositário ao mesmo tempo. Nesse sistema, os utilizadores podem efetuar transações entre si sem depender de um intermediário, independentemente da localização geográfica de cada um. Similarmente à moeda fiduciária, de criação exclusiva do sistema bancário, o bitcoin é uma moeda que agrega.
- Ao banqueiro suíço: bitcoin é como uma conta bancária suíça numerada e que pode existir no teu próprio telemóvel. Com ele, é possível fazer transações online com quase nenhum custo. É como se tivesses um cartão de débito bancário, ainda que não haja nenhum cartão físico e nem mesmo um banco por trás. Somente bitcoins podem circular nesse sistema.
- Ao banqueiro central: bitcoin é uma moeda emitida de forma descentralizada seguindo as regras de uma política monetária não discriminatória e altamente rígida. O objetivo principal da política monetária do bitcoin é o crescimento da oferta de moeda, o qual é predeterminado e de conhecimento público. Além disso, o bitcoin é, ao mesmo tempo, uma unidade monetária, um sistema de pagamentos e de liquidação. Dessa forma, os utilizadores transacionam entre si e diretamente, sem depender de um terceiro elemento fiduciário.
- Ao contabilista: bitcoin é como um grande extrato de conta, único e compartilhado por todos os utilizadores simultaneamente. Nele, todas as transações são registadas, sendo verificadas e validadas por nós de rede especializados (mineradores), de modo a evitar o gasto duplo e que utilizadores gastem saldos que não possuem ou de terceiros. Esse registo público universal e único não pode ser alterado. Lá estão devidamente protocoladas todas as transações já realizadas na história do bitcoin, bem como os saldos atualizados de cada utilizador. O extrato de conta é um registo fidedigno, que está sempre atualizado e consolidado. O nome dado a esse extrato de conta é blockchain.
- Ao economista: bitcoin é uma moeda, um meio de troca, embora ainda pouco líquida quando comparada às demais moedas existentes no mundo. Em algumas regiões de opressão monetária, é cada vez mais usada como reserva de valor. Uma característica peculiar é a sua oferta limitada em 21 milhões de unidades, a qual crescerá paulatinamente a uma taxa decrescente até alcançar esse limite máximo. Embora intangível, o protocolo do bitcoin garante assim, uma escassez autêntica. Como unidade de troca, pode-se afirmar que ainda é pouco empregada como tal, devido especialmente, à sua volatilidade. Bitcoin é também um sistema de pagamentos, o que significa que, pela primeira vez na história da humanidade, a unidade monetária está aliada ao sistema bancário e de pagamento e é parte intrínseca dele.
- Ao jurista: bitcoins como unidade monetária, são mais considerados um bem integrador que, em certos mercados, têm sido aceites em troca de bens e serviços. Poderíamos dizer que essas transações constituem uma permuta, e jamais uma venda com pagamento em dinheiro, pois a moeda, em cada jurisdição, é definida por força de lei, sendo uma prerrogativa de exclusividade do estado.
- Ao pessoal de TI: bitcoin é um software de código aberto, sustentado por uma rede de computadores distribuída (peer-to-peer) em que cada nó é simultaneamente cliente e servidor. Não há um servidor central nem qualquer entidade a controlar a rede. O protocolo do bitcoin, baseado em criptografia avançada, define as regras de funcionamento do sistema, às quais todos os nós da rede acedem, assegurando um consenso generalizado acerca da veracidade das transações realizadas e evitando qualquer violação do protocolo.
- Ao cientista físico: bitcoin é um software que não existe materialmente. Uma unidade monetária de bitcoin nada mais é do que um apontamento contabilístico eletrónico, no qual são registados a conta-corrente (o endereço do bitcoin ou a chave pública) e o saldo de bitcoins em determinado momento. Nesse sentido, uma unidade de bitcoin não difere em nada de uma unidade de euro ou dólar depositada num banco, pois é igualmente um mero registo contabilístico eletrónico. Mas há uma grande diferença. No caso do bitcoin, o espaço no qual os registos são efetuados é único, universal e partilhado por todos os utilizadores (blockchain), enquanto que no sistema atual, cada banco detém e controla o seu registo de transações.
O que o bitcoin representa pode variar de acordo com a ocupação e a realidade de cada pessoa. Mas, sem dúvida alguma, é uma tecnologia revolucionária, e isso não depende de qualquer interpretação pessoal.
░──▄▄█▀▀▀▀▀█▄▄──░█▀▀▀▀▀█░⠀Not⠀Your⠀Keys,⠀Not⠀Your⠀Coins⠀• ₿⠀░
░▄█▀░░▄░▄░░░░▀█▄░█▀░░░░█░░░░░░░░░░░░░░░░░░░░░░░░░░░░░
░█░░░▀█▀▀▀▀▄░░░█░█░░░░░█░░░░░░░░░░█▀▀▀▀▀█░░░░░░░░░░░░
░█░░░░█▄▄▄▄▀░░░█░█▄▄▄▄▄█░█▀▀▀▀▀█░░█▀░░░░█░░█▀▀▀▀▀█─►░
░█░░░░█░░░░█░░░█░░░░░█░░░█▀░░░░█▀▀█░░░░░█░░█▀░░░░█░░░
░▀█▄░▀▀█▀█▀░░▄█▀░░░░░▀▀▀▀█░░░░░█░░█▄▄▄▄▄█▀▀█░░░░░█░░░
░──▀▀█▄▄▄▄▄█▀▀──░░░░░░░░░█▄▄▄▄▄█░░░░░░░░░░░█▄▄▄▄▄█░░░
bitcoin genesis block address
░▄█▀░░▄░▄░░░░▀█▄░█▀░░░░█░░░░░░░░░░░░░░░░░░░░░░░░░░░░░
░█░░░▀█▀▀▀▀▄░░░█░█░░░░░█░░░░░░░░░░█▀▀▀▀▀█░░░░░░░░░░░░
░█░░░░█▄▄▄▄▀░░░█░█▄▄▄▄▄█░█▀▀▀▀▀█░░█▀░░░░█░░█▀▀▀▀▀█─►░
░█░░░░█░░░░█░░░█░░░░░█░░░█▀░░░░█▀▀█░░░░░█░░█▀░░░░█░░░
░▀█▄░▀▀█▀█▀░░▄█▀░░░░░▀▀▀▀█░░░░░█░░█▄▄▄▄▄█▀▀█░░░░░█░░░
░──▀▀█▄▄▄▄▄█▀▀──░░░░░░░░░█▄▄▄▄▄█░░░░░░░░░░░█▄▄▄▄▄█░░░
bitcoin genesis block address
Blockchains permissionless e permissioned
Blockchains permissionless estão abertas para qualquer pessoa. As pessoas podem participar nos mecanismos de consenso, desde que atenda aos requisitos específicos. Bitcoin, Ethereum e Cardano são exemplos de blockchains permissionless, que por norma são transparentes e descentralizadas.
Blockchains permissioned, por outro lado, exigem convites para participar. São normalmente utilizadas em ambientes de negócios privados e adaptadas para casos de uso específicos. O poder é restrito a um pequeno grupo de validadores que tomam a maior parte das decisões da rede. A transparência pode ser limitada, mas o tempo de execução da rede e a escalabilidade geralmente apresentam melhores resultados.
Podemos analisar a história da tecnologia blockchain com o whitepaper do Bitcoin, de Satoshi Nakamoto. O whitepaper apresenta uma tecnologia blockchain permissionless, onde uma rede descentralizada de computadores chegam a um consenso. Essa tendência permissionless continuou, pois o modelo do Bitcoin influenciou múltiplas gerações de blockchains.
As características da blockchain também se mostraram atraentes para aplicações privadas. Sua imutabilidade, transparência (em alguns aspectos) e segurança criaram uma procura por blockchains que oferecem uma experiência permissioned. Para atender a essa procura, os desenvolvedores de blockchain criaram estruturas permissioned ou blockchains personalizadas para uso de terceiros.
Blockchains permissionless: vantagens
Potencial de descentralização. Nem toda a blockchain permissionless é descentralizada, mas normalmente tem um grande potencial para isso. Qualquer pessoa pode participar do mecanismo de consenso ou usar uma rede permissionless, caso deseje e tenha os recursos para fazê-lo.
Consenso do grupo. As pessoas podem participar ativamente e decidir sobre mudanças na rede. Validadores e utilizadores da rede também podem discordar de propostas. Sendo assim, mudanças com pouca aceitação podem resultar em hardforks da rede.
Facilidade de acesso. Qualquer pessoa pode criar uma carteira e ingressar numa rede permissionless. Essas redes são facilmente acessíveis e têm barreiras de entrada relativamente baixas.
Blockchains permissionless: desvantagens
Desafios de escalabilidade. Blockchains permissionless devem lidar com grandes bases de utilizadores e alto volume de tráfego. Para uma implementação eficaz, as atualizações de rede que visam melhorar a escalabilidade devem ser aprovadas pelo consenso do grupo.
Utilizadores mal-intencionados. Como qualquer pessoa pode ingressar em blockchains permissionless, sempre existe o risco de agentes mal-intencionados atuando nessas redes.
Transparência excessiva. A maioria das informações sobre blockchains permissionless é gratuita e pública, gerando algumas preocupações relacionadas com privacidade e segurança.
Blockchains permissioned: vantagens
Escalabilidade. Uma blockchain permissioned normalmente é executada por uma entidade com algum grau de controlo sobre os validadores. As atualizações podem, portanto, ser implementadas com mais facilidade.
Fácil personalização. Uma blockchain permissioned pode ser criada para uma determinada finalidade, tornando-a eficiente para uma função específica. Caso as necessidades mudem, é possível fazer alterações nessa blockchain.
Grau controlado de transparência. Um operador de uma blockchain permissioned pode determinar o nível adequado de transparência para a rede, dependendo do caso de uso.
Ingresso apenas via convite. É possível ter um controle rigoroso sobre quem pode ou não pode participar da blockchain.
Blockchains permissioned: desvantagens
Centralização. Geralmente, o poder está concentrado nas mãos de uma entidade central ou um pequeno grupo de validadores escolhidos pelos proprietários da blockchain. Isso significa que as decisões referentes à rede provavelmente não incluirão todos os stakeholders.
Vulnerabilidade a ataques. Blockchains permissioned normalmente têm menos validadores, o que torna seu mecanismo de consenso menos resistente a ataques.
Risco de censura. A possibilidade de conluio na rede ou atualizações introduzidas pelo operador da blockchain apresentam risco de censura. Caso um número suficiente de participantes concorde em fazê-lo, é possível que eles consigam alterar as informações da blockchain.

Blockchains permissioned, por outro lado, exigem convites para participar. São normalmente utilizadas em ambientes de negócios privados e adaptadas para casos de uso específicos. O poder é restrito a um pequeno grupo de validadores que tomam a maior parte das decisões da rede. A transparência pode ser limitada, mas o tempo de execução da rede e a escalabilidade geralmente apresentam melhores resultados.
Podemos analisar a história da tecnologia blockchain com o whitepaper do Bitcoin, de Satoshi Nakamoto. O whitepaper apresenta uma tecnologia blockchain permissionless, onde uma rede descentralizada de computadores chegam a um consenso. Essa tendência permissionless continuou, pois o modelo do Bitcoin influenciou múltiplas gerações de blockchains.
As características da blockchain também se mostraram atraentes para aplicações privadas. Sua imutabilidade, transparência (em alguns aspectos) e segurança criaram uma procura por blockchains que oferecem uma experiência permissioned. Para atender a essa procura, os desenvolvedores de blockchain criaram estruturas permissioned ou blockchains personalizadas para uso de terceiros.
Blockchains permissionless: vantagens
Potencial de descentralização. Nem toda a blockchain permissionless é descentralizada, mas normalmente tem um grande potencial para isso. Qualquer pessoa pode participar do mecanismo de consenso ou usar uma rede permissionless, caso deseje e tenha os recursos para fazê-lo.
Consenso do grupo. As pessoas podem participar ativamente e decidir sobre mudanças na rede. Validadores e utilizadores da rede também podem discordar de propostas. Sendo assim, mudanças com pouca aceitação podem resultar em hardforks da rede.
Facilidade de acesso. Qualquer pessoa pode criar uma carteira e ingressar numa rede permissionless. Essas redes são facilmente acessíveis e têm barreiras de entrada relativamente baixas.
Blockchains permissionless: desvantagens
Desafios de escalabilidade. Blockchains permissionless devem lidar com grandes bases de utilizadores e alto volume de tráfego. Para uma implementação eficaz, as atualizações de rede que visam melhorar a escalabilidade devem ser aprovadas pelo consenso do grupo.
Utilizadores mal-intencionados. Como qualquer pessoa pode ingressar em blockchains permissionless, sempre existe o risco de agentes mal-intencionados atuando nessas redes.
Transparência excessiva. A maioria das informações sobre blockchains permissionless é gratuita e pública, gerando algumas preocupações relacionadas com privacidade e segurança.
Blockchains permissioned: vantagens
Escalabilidade. Uma blockchain permissioned normalmente é executada por uma entidade com algum grau de controlo sobre os validadores. As atualizações podem, portanto, ser implementadas com mais facilidade.
Fácil personalização. Uma blockchain permissioned pode ser criada para uma determinada finalidade, tornando-a eficiente para uma função específica. Caso as necessidades mudem, é possível fazer alterações nessa blockchain.
Grau controlado de transparência. Um operador de uma blockchain permissioned pode determinar o nível adequado de transparência para a rede, dependendo do caso de uso.
Ingresso apenas via convite. É possível ter um controle rigoroso sobre quem pode ou não pode participar da blockchain.
Blockchains permissioned: desvantagens
Centralização. Geralmente, o poder está concentrado nas mãos de uma entidade central ou um pequeno grupo de validadores escolhidos pelos proprietários da blockchain. Isso significa que as decisões referentes à rede provavelmente não incluirão todos os stakeholders.
Vulnerabilidade a ataques. Blockchains permissioned normalmente têm menos validadores, o que torna seu mecanismo de consenso menos resistente a ataques.
Risco de censura. A possibilidade de conluio na rede ou atualizações introduzidas pelo operador da blockchain apresentam risco de censura. Caso um número suficiente de participantes concorde em fazê-lo, é possível que eles consigam alterar as informações da blockchain.
░──▄▄█▀▀▀▀▀█▄▄──░█▀▀▀▀▀█░⠀Not⠀Your⠀Keys,⠀Not⠀Your⠀Coins⠀• ₿⠀░
░▄█▀░░▄░▄░░░░▀█▄░█▀░░░░█░░░░░░░░░░░░░░░░░░░░░░░░░░░░░
░█░░░▀█▀▀▀▀▄░░░█░█░░░░░█░░░░░░░░░░█▀▀▀▀▀█░░░░░░░░░░░░
░█░░░░█▄▄▄▄▀░░░█░█▄▄▄▄▄█░█▀▀▀▀▀█░░█▀░░░░█░░█▀▀▀▀▀█─►░
░█░░░░█░░░░█░░░█░░░░░█░░░█▀░░░░█▀▀█░░░░░█░░█▀░░░░█░░░
░▀█▄░▀▀█▀█▀░░▄█▀░░░░░▀▀▀▀█░░░░░█░░█▄▄▄▄▄█▀▀█░░░░░█░░░
░──▀▀█▄▄▄▄▄█▀▀──░░░░░░░░░█▄▄▄▄▄█░░░░░░░░░░░█▄▄▄▄▄█░░░
bitcoin genesis block address
░▄█▀░░▄░▄░░░░▀█▄░█▀░░░░█░░░░░░░░░░░░░░░░░░░░░░░░░░░░░
░█░░░▀█▀▀▀▀▄░░░█░█░░░░░█░░░░░░░░░░█▀▀▀▀▀█░░░░░░░░░░░░
░█░░░░█▄▄▄▄▀░░░█░█▄▄▄▄▄█░█▀▀▀▀▀█░░█▀░░░░█░░█▀▀▀▀▀█─►░
░█░░░░█░░░░█░░░█░░░░░█░░░█▀░░░░█▀▀█░░░░░█░░█▀░░░░█░░░
░▀█▄░▀▀█▀█▀░░▄█▀░░░░░▀▀▀▀█░░░░░█░░█▄▄▄▄▄█▀▀█░░░░░█░░░
░──▀▀█▄▄▄▄▄█▀▀──░░░░░░░░░█▄▄▄▄▄█░░░░░░░░░░░█▄▄▄▄▄█░░░
bitcoin genesis block address
Sistema trustless
Num sistema trustless significa que os participantes envolvidos não precisam conhecer ou confiar uns nos outros ou em terceiros para que o sistema funcione. Num ambiente onde não é preciso confiar, não há uma entidade única que tenha autoridade sobre o sistema, e o consenso é alcançado sem que os participantes precisem de saber ou confiar em alguém além do próprio sistema.
A característica de não ser preciso confiar numa rede P2P (ponto-a-ponto) foi introduzida pela bitcoin, pois permite que todos os dados das transações sejam verificados e armazenados de forma imutável numa blockchain publica. Esta questão tem algumas exceções, como é o caso da wrapped bitcoin e das stablecoins.
A confiança existe na grande maioria das transações e é parte vital da economia. No entanto, os sistemas que não precisam de confiança têm o potencial de redefinir as interações económicas, permitindo que as pessoas confiem em conceitos abstratos, em vez de instituições ou terceiros.
É importante considerar que sistemas que não é preciso confiança não eliminam completamente a confiança, mas sim a distribuem num tipo de economia que incentiva determinados comportamentos. Nesses casos, a confiança é minimizada, mas não eliminada.
Os sistemas centralizados não são confiáveis, pois os participantes delegam poder a um ponto central do sistema que depois autorizam a tomar e fazer cumprir as decisões. Num sistema centralizado, desde que o intermediário seja confiável, o sistema funcionará como o pretendido. No entanto, problemas graves podem surgir se a entidade confiável não for confiável. Sistemas centralizados estão sujeitos a mais falhas que sistemas decentralizados. Os dados também podem ser alterados ou manipulados pela autoridade central sem qualquer autorização pública.
Quando se trata de dinheiro, os sistemas centralizados provavelmente têm um apelo mais amplo do que os sistemas descentralizados que não precisam de confiança, pois as pessoas tendem a ser mais felizes em direcionar a confiança para as organizações do que para os sistemas. Enquanto as organizações são compostas por pessoas facilmente corrompíveis, os sistemas que não precisam de confiança podem ser controlados inteiramente por linhas de código.
A bitcoin e outras blockchains PoW (prova de trabalho) alcançam a falta de necessidade de confiança, dando incentivos económicos para um comportamento honesto. Há um incentivo monetário para manter a segurança da rede e a confiança é distribuída entre muitos participantes. Isto torna a blockchain mais resiliente a vulnerabilidades e ataques, ao mesmo tempo que elimina pontos únicos de falha.
A característica de não ser preciso confiar numa rede P2P (ponto-a-ponto) foi introduzida pela bitcoin, pois permite que todos os dados das transações sejam verificados e armazenados de forma imutável numa blockchain publica. Esta questão tem algumas exceções, como é o caso da wrapped bitcoin e das stablecoins.
A confiança existe na grande maioria das transações e é parte vital da economia. No entanto, os sistemas que não precisam de confiança têm o potencial de redefinir as interações económicas, permitindo que as pessoas confiem em conceitos abstratos, em vez de instituições ou terceiros.
É importante considerar que sistemas que não é preciso confiança não eliminam completamente a confiança, mas sim a distribuem num tipo de economia que incentiva determinados comportamentos. Nesses casos, a confiança é minimizada, mas não eliminada.
Os sistemas centralizados não são confiáveis, pois os participantes delegam poder a um ponto central do sistema que depois autorizam a tomar e fazer cumprir as decisões. Num sistema centralizado, desde que o intermediário seja confiável, o sistema funcionará como o pretendido. No entanto, problemas graves podem surgir se a entidade confiável não for confiável. Sistemas centralizados estão sujeitos a mais falhas que sistemas decentralizados. Os dados também podem ser alterados ou manipulados pela autoridade central sem qualquer autorização pública.
Quando se trata de dinheiro, os sistemas centralizados provavelmente têm um apelo mais amplo do que os sistemas descentralizados que não precisam de confiança, pois as pessoas tendem a ser mais felizes em direcionar a confiança para as organizações do que para os sistemas. Enquanto as organizações são compostas por pessoas facilmente corrompíveis, os sistemas que não precisam de confiança podem ser controlados inteiramente por linhas de código.
A bitcoin e outras blockchains PoW (prova de trabalho) alcançam a falta de necessidade de confiança, dando incentivos económicos para um comportamento honesto. Há um incentivo monetário para manter a segurança da rede e a confiança é distribuída entre muitos participantes. Isto torna a blockchain mais resiliente a vulnerabilidades e ataques, ao mesmo tempo que elimina pontos únicos de falha.
░──▄▄█▀▀▀▀▀█▄▄──░█▀▀▀▀▀█░⠀Not⠀Your⠀Keys,⠀Not⠀Your⠀Coins⠀• ₿⠀░
░▄█▀░░▄░▄░░░░▀█▄░█▀░░░░█░░░░░░░░░░░░░░░░░░░░░░░░░░░░░
░█░░░▀█▀▀▀▀▄░░░█░█░░░░░█░░░░░░░░░░█▀▀▀▀▀█░░░░░░░░░░░░
░█░░░░█▄▄▄▄▀░░░█░█▄▄▄▄▄█░█▀▀▀▀▀█░░█▀░░░░█░░█▀▀▀▀▀█─►░
░█░░░░█░░░░█░░░█░░░░░█░░░█▀░░░░█▀▀█░░░░░█░░█▀░░░░█░░░
░▀█▄░▀▀█▀█▀░░▄█▀░░░░░▀▀▀▀█░░░░░█░░█▄▄▄▄▄█▀▀█░░░░░█░░░
░──▀▀█▄▄▄▄▄█▀▀──░░░░░░░░░█▄▄▄▄▄█░░░░░░░░░░░█▄▄▄▄▄█░░░
bitcoin genesis block address
░▄█▀░░▄░▄░░░░▀█▄░█▀░░░░█░░░░░░░░░░░░░░░░░░░░░░░░░░░░░
░█░░░▀█▀▀▀▀▄░░░█░█░░░░░█░░░░░░░░░░█▀▀▀▀▀█░░░░░░░░░░░░
░█░░░░█▄▄▄▄▀░░░█░█▄▄▄▄▄█░█▀▀▀▀▀█░░█▀░░░░█░░█▀▀▀▀▀█─►░
░█░░░░█░░░░█░░░█░░░░░█░░░█▀░░░░█▀▀█░░░░░█░░█▀░░░░█░░░
░▀█▄░▀▀█▀█▀░░▄█▀░░░░░▀▀▀▀█░░░░░█░░█▄▄▄▄▄█▀▀█░░░░░█░░░
░──▀▀█▄▄▄▄▄█▀▀──░░░░░░░░░█▄▄▄▄▄█░░░░░░░░░░░█▄▄▄▄▄█░░░
bitcoin genesis block address
O que é a Web3 ?
Podemos dizer que é a "nova" internet, é mais aberta e transparente e promete utilizar a blockchain e a inteligência artificial para democratizar a internet e a economia. Na prática, é a terceira metamorfose da internet e é gerida por meio de blockchains. Esta "nova" internet promete descentralizar a rede e limitar a influência das grandes empresas de tecnologia e dos governos, permitindo que as pessoas possam escolher onde as suas informações são armazenadas. Em resumo, o objetivo é retomar a ideia antiga de decentralizar a internet e tornar publico e aberto o protocolo.
Quando foi apresentada ao publico, a world wide web permitia pouca interação e as informações ainda eram centralizadas, ou seja, as pessoas tinham acesso, mas não produziam conteúdo. Isso mudou com a revolução da web 2.0, que permitiu a interação entre utilizadores a partir de blogs, chats e redes sociais. Apesar da inovação esta topologia trouxe alguns problemas. Os utilizadores precisam de fornecer informações pessoais para conseguirem ter uma experiência completa e estão sujeitos a divulgação não autorizada de informações confidenciais. A Amazon, Google e Microsoft controlam mais de 70 % do mercado de armazenamento de dados em nuvem.
Um dos conceitos fundamentais da web3 é a tokenização. Este processo consiste no registo digital de dados numa blockchain. Por outras palavras, as informações são criptografadas e armazenadas e podem ser verificadas publicamente, mas não podem ser alteradas. As mudanças trazidas por esta nova fase vão acontecer lentamente, como aconteceu com as outras fases. A transição web1 para web2 demorou anos. Ainda estamos em processo de construção, mas a popularização da tokenização indica um terreno fértil para o crescimento da web3.
A consolidação deste mercado está sujeita a testes e falhas. Os desenvolvedores olham cuidadosamente para projetos que fracassaram, a fim de não repetir os mesmos erros. Apesar de vários fracassos, é evidente para mim que a decentralização e a web3 vieram para ficar e vão fazer parte do futuro próximo. Não é apenas a minha opinião, podemos olhar para os investimentos avultados das bigtechs nesta área e para as moedas digitais dos bancos centrais.
Podemos afirmar que o que temos agora é apenas um cheirinho da web3 mas mesmo assim já existe o conceito da web5. Web5 é um conceito criado pelo Jack Dorsey (https://www.tbd.website/) que junta a descentralização da web3 com a velocidade, baixo custo de operação e versatilidade do desenvolvimento da web2.
Quando foi apresentada ao publico, a world wide web permitia pouca interação e as informações ainda eram centralizadas, ou seja, as pessoas tinham acesso, mas não produziam conteúdo. Isso mudou com a revolução da web 2.0, que permitiu a interação entre utilizadores a partir de blogs, chats e redes sociais. Apesar da inovação esta topologia trouxe alguns problemas. Os utilizadores precisam de fornecer informações pessoais para conseguirem ter uma experiência completa e estão sujeitos a divulgação não autorizada de informações confidenciais. A Amazon, Google e Microsoft controlam mais de 70 % do mercado de armazenamento de dados em nuvem.
Um dos conceitos fundamentais da web3 é a tokenização. Este processo consiste no registo digital de dados numa blockchain. Por outras palavras, as informações são criptografadas e armazenadas e podem ser verificadas publicamente, mas não podem ser alteradas. As mudanças trazidas por esta nova fase vão acontecer lentamente, como aconteceu com as outras fases. A transição web1 para web2 demorou anos. Ainda estamos em processo de construção, mas a popularização da tokenização indica um terreno fértil para o crescimento da web3.
A consolidação deste mercado está sujeita a testes e falhas. Os desenvolvedores olham cuidadosamente para projetos que fracassaram, a fim de não repetir os mesmos erros. Apesar de vários fracassos, é evidente para mim que a decentralização e a web3 vieram para ficar e vão fazer parte do futuro próximo. Não é apenas a minha opinião, podemos olhar para os investimentos avultados das bigtechs nesta área e para as moedas digitais dos bancos centrais.
Podemos afirmar que o que temos agora é apenas um cheirinho da web3 mas mesmo assim já existe o conceito da web5. Web5 é um conceito criado pelo Jack Dorsey (https://www.tbd.website/) que junta a descentralização da web3 com a velocidade, baixo custo de operação e versatilidade do desenvolvimento da web2.
░──▄▄█▀▀▀▀▀█▄▄──░█▀▀▀▀▀█░⠀Not⠀Your⠀Keys,⠀Not⠀Your⠀Coins⠀• ₿⠀░
░▄█▀░░▄░▄░░░░▀█▄░█▀░░░░█░░░░░░░░░░░░░░░░░░░░░░░░░░░░░
░█░░░▀█▀▀▀▀▄░░░█░█░░░░░█░░░░░░░░░░█▀▀▀▀▀█░░░░░░░░░░░░
░█░░░░█▄▄▄▄▀░░░█░█▄▄▄▄▄█░█▀▀▀▀▀█░░█▀░░░░█░░█▀▀▀▀▀█─►░
░█░░░░█░░░░█░░░█░░░░░█░░░█▀░░░░█▀▀█░░░░░█░░█▀░░░░█░░░
░▀█▄░▀▀█▀█▀░░▄█▀░░░░░▀▀▀▀█░░░░░█░░█▄▄▄▄▄█▀▀█░░░░░█░░░
░──▀▀█▄▄▄▄▄█▀▀──░░░░░░░░░█▄▄▄▄▄█░░░░░░░░░░░█▄▄▄▄▄█░░░
bitcoin genesis block address
░▄█▀░░▄░▄░░░░▀█▄░█▀░░░░█░░░░░░░░░░░░░░░░░░░░░░░░░░░░░
░█░░░▀█▀▀▀▀▄░░░█░█░░░░░█░░░░░░░░░░█▀▀▀▀▀█░░░░░░░░░░░░
░█░░░░█▄▄▄▄▀░░░█░█▄▄▄▄▄█░█▀▀▀▀▀█░░█▀░░░░█░░█▀▀▀▀▀█─►░
░█░░░░█░░░░█░░░█░░░░░█░░░█▀░░░░█▀▀█░░░░░█░░█▀░░░░█░░░
░▀█▄░▀▀█▀█▀░░▄█▀░░░░░▀▀▀▀█░░░░░█░░█▄▄▄▄▄█▀▀█░░░░░█░░░
░──▀▀█▄▄▄▄▄█▀▀──░░░░░░░░░█▄▄▄▄▄█░░░░░░░░░░░█▄▄▄▄▄█░░░
bitcoin genesis block address
Blockchains PoW e PoS
Nas blockchains PoW o consenso é alcançado por meio de prova de trabalho computacional e o objetivo principal é evitar que atores mal intencionados consumam ou ataquem a rede de forma perigosa. Este método de consenso requer um grande poder computacional para criar novos blocos, mas é muito simples, por parte dos outros, verificar esse trabalho. Por isso que se diz que PoW é uma estratégia assimétrica.
Nas blockchains PoS o objetivo é o mesmo, criar blocos e chegar a um consenso, mas nas PoS não é necessário um poder de processamento tão grande como nas PoW. Em média as PoS gastam menos de 1% da energia das PoW. Nas PoS os mineradores são chamados de validadores. Enquanto que nas PoW quem fica com a recompensa é quem resolve primeiro a charada matemática nas PoS o validador que vai ganhar a recompensa é escolhido de forma aleatória, mas dando maior probabilidade aos que respeitem determinados critérios. A comunidade bitcoin é muito relutante em relação a PoS porque é mais fácil conseguir uma grande quantidade da moeda em causa do que mais que 51% de poder processamento. Logo as PoS são mais vulneráveis no que toca a segurança. Mas aqui cada caso é um caso e é preciso fazer essa análise para cada moeda.
As blockchains PoW tendem a ser mais descentralizadas enquanto as PoS mais centralizadas, não só em acesso, mas também em operação. Mais de metade de dos validadores eth2 estão na cloud da amazon. As blockchains PoW apresentam grandes desafios na escalabilidade de operação, muitas vezes exigindo soluções de segunda camada (L2), enquanto que as PoS possuem mecanismos de escalabilidade muito mais flexíveis. Os algoritmos PoW são muito mais simples de implementar do que os PoS e, portanto, menos suscetíveis a erros. Um bom exemplo é o PoS da ethereum que estava a ser implementado desde 2018.
Nas blockchains PoS o objetivo é o mesmo, criar blocos e chegar a um consenso, mas nas PoS não é necessário um poder de processamento tão grande como nas PoW. Em média as PoS gastam menos de 1% da energia das PoW. Nas PoS os mineradores são chamados de validadores. Enquanto que nas PoW quem fica com a recompensa é quem resolve primeiro a charada matemática nas PoS o validador que vai ganhar a recompensa é escolhido de forma aleatória, mas dando maior probabilidade aos que respeitem determinados critérios. A comunidade bitcoin é muito relutante em relação a PoS porque é mais fácil conseguir uma grande quantidade da moeda em causa do que mais que 51% de poder processamento. Logo as PoS são mais vulneráveis no que toca a segurança. Mas aqui cada caso é um caso e é preciso fazer essa análise para cada moeda.
As blockchains PoW tendem a ser mais descentralizadas enquanto as PoS mais centralizadas, não só em acesso, mas também em operação. Mais de metade de dos validadores eth2 estão na cloud da amazon. As blockchains PoW apresentam grandes desafios na escalabilidade de operação, muitas vezes exigindo soluções de segunda camada (L2), enquanto que as PoS possuem mecanismos de escalabilidade muito mais flexíveis. Os algoritmos PoW são muito mais simples de implementar do que os PoS e, portanto, menos suscetíveis a erros. Um bom exemplo é o PoS da ethereum que estava a ser implementado desde 2018.
░──▄▄█▀▀▀▀▀█▄▄──░█▀▀▀▀▀█░⠀Not⠀Your⠀Keys,⠀Not⠀Your⠀Coins⠀• ₿⠀░
░▄█▀░░▄░▄░░░░▀█▄░█▀░░░░█░░░░░░░░░░░░░░░░░░░░░░░░░░░░░
░█░░░▀█▀▀▀▀▄░░░█░█░░░░░█░░░░░░░░░░█▀▀▀▀▀█░░░░░░░░░░░░
░█░░░░█▄▄▄▄▀░░░█░█▄▄▄▄▄█░█▀▀▀▀▀█░░█▀░░░░█░░█▀▀▀▀▀█─►░
░█░░░░█░░░░█░░░█░░░░░█░░░█▀░░░░█▀▀█░░░░░█░░█▀░░░░█░░░
░▀█▄░▀▀█▀█▀░░▄█▀░░░░░▀▀▀▀█░░░░░█░░█▄▄▄▄▄█▀▀█░░░░░█░░░
░──▀▀█▄▄▄▄▄█▀▀──░░░░░░░░░█▄▄▄▄▄█░░░░░░░░░░░█▄▄▄▄▄█░░░
bitcoin genesis block address
░▄█▀░░▄░▄░░░░▀█▄░█▀░░░░█░░░░░░░░░░░░░░░░░░░░░░░░░░░░░
░█░░░▀█▀▀▀▀▄░░░█░█░░░░░█░░░░░░░░░░█▀▀▀▀▀█░░░░░░░░░░░░
░█░░░░█▄▄▄▄▀░░░█░█▄▄▄▄▄█░█▀▀▀▀▀█░░█▀░░░░█░░█▀▀▀▀▀█─►░
░█░░░░█░░░░█░░░█░░░░░█░░░█▀░░░░█▀▀█░░░░░█░░█▀░░░░█░░░
░▀█▄░▀▀█▀█▀░░▄█▀░░░░░▀▀▀▀█░░░░░█░░█▄▄▄▄▄█▀▀█░░░░░█░░░
░──▀▀█▄▄▄▄▄█▀▀──░░░░░░░░░█▄▄▄▄▄█░░░░░░░░░░░█▄▄▄▄▄█░░░
bitcoin genesis block address
Quem está ligado:
Utilizadores a ver este Fórum: Nenhum utilizador registado e 27 visitantes
